电脑桌面
添加EHS学习资料网—安全环保健康、应急生产资料学习交流网站到电脑桌面
安装后可以在桌面快捷访问

附件事故隐患排查表汇总版.docxVIP专享VIP免费原创优质

附件事故隐患排查表汇总版.docx_第1页
1/117
附件事故隐患排查表汇总版.docx_第2页
2/117
附件事故隐患排查表汇总版.docx_第3页
3/117
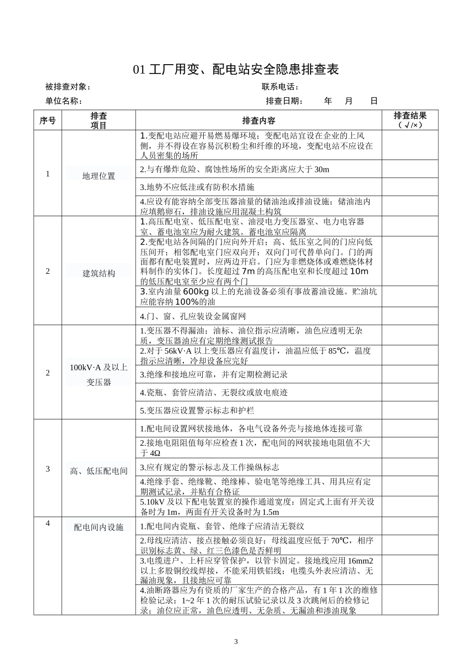
事故隐患排查表01工厂用变、配电站安全隐患排查表02电力设备(设施)安全隐患排查表03租赁房屋(宿舍)消防安全隐患排查表04气站和储罐安全隐患排查表05仓储安全隐患排查表06公共聚集场所消防安全隐患排查表07压力容器安全隐患排查表08特种设备使用安全隐患排查表09压力管道安全隐患排查表10电梯安全隐患排查表11起重机械安全隐患排查表12起重作业安全隐患排查表13浮吊安全隐患排查表14场(厂)内机动车辆安全隐患排查表15机械加工设备安全隐患排查表16金属切削机床安全隐患排查表17作业环境安全隐患排查表18文明施工安全隐患排查表19车间设备、设施布局和安全通道安全隐患排查表20交通运输安全隐患排查表21车辆安全隐患排查表22冲、剪、压机械安全隐患排查表23移动式/手持式电动工具及漏电保护器安全隐患排查表24手提式风动砂轮机安全隐患排查表25固定式砂轮机安全隐患排查表26电焊机安全隐患排查表27气瓶安全隐患排查表28乙炔气瓶安全隐患排查表29氧气瓶安全隐患排查表30劳保用品使用安全隐患排查表31施工现场临时用电安全隐患排查表32脚手架作业安全隐患排查表33高处/舷外作业安全隐患排查表34热工作业安全隐患排查表35限制空间安全隐患排查表36喷砂作业安全隐患排查表37喷漆作业安全隐患排查表38压力试验安全隐患排查表39射线作业安全隐患排查表40危险化学品作业安全隐患排查表41大型结构物吊装作业安全隐患排查表42大型结构物拖拉作业安全隐患排查表43导管架滑移下水及扶正安全隐患排查表44铺管作业安全隐患排查表45调试作业安全隐患排查表46潜水作业前安全隐患排查表47挖掘作业安全隐患排查表48海上油气生产设施、设备维修安全隐患排查表49承包商管理安全隐患排查表50职业健康安全隐患排查表51应急管理隐患排查表52重大危险源管理隐患排查表01工厂用变、配电站安全隐患排查表被排查对象:联系电话:单位名称:排查日期:年月日序号排查项目排查内容排查结果(√/×)1地理位置1.变配电站应避开易燃易爆环境;变配电站宜设在企业的上风侧,并不得设在容易沉积粉尘和纤维的环境,变配电站不应设在人员密集的场所2.与有爆炸危险、腐蚀性场所的安全距离应大于30m3.地势不应低洼或有防积水措施4.应设有能容纳全部变压器油量的储油池或排油设施;储油池内应填鹅卵石,排油设施应用混凝土构筑2建筑结构1.高压配电室、低压配电室、油浸电力变压器室、电力电容器室、蓄电池室应为耐火建筑。蓄电池室应隔离2.变配电站各间隔的门应向外开启;高、低压室之间的门应向低压间开;相邻配电室门应双向开;双向门可代替单向门。门的两面都有配电装置时,应两边开启。门应为非燃烧体或难燃烧体材料制作的实体门。长度超过7m的高压配电室和长度超过10m的低压配电室至少应有两个门3.室内油量600kg以上的充油设备必须有事故蓄油设施。贮油坑应能容纳100%的油4.门、窗、孔应装设金属窗网2100kV·A及以上变压器1.变压器不得漏油;油标、油位指示应清晰,油色应透明无杂质,变压器油应有定期绝缘测试报告2.对于56kV·A以上变压器应有温度计,油温应低于85℃,温度指示应清晰,冷却设备应完好3.绝缘和接地应可靠,并有定期检测记录4.瓷瓶、套管应清洁、无裂纹或放电痕迹5.变压器应设置警示标志和护栏3高、低压配电间1.配电间设置网状接地体,各电气设备外壳与接地体连接可靠2.接地电阻阻值每年应检查1次,配电间的网状接地电阻值不大于4Ω3.应有规定的警示标志及工作操纵标志4.绝缘手套、绝缘靴、绝缘棒、验电笔等绝缘工具、用具应有定期测试记录,并贴有合格证5.10kV及以下配电装置室的操作通道宽度:固定式上面有开关设备时为1m,两面有开关设备时为1.5m4配电间内设施1.配电间内瓷瓶、套管、绝缘子应清洁无裂纹2.母线应清洁、接点接触必须良好;母线温度应低于70℃,相序识别标志黄、绿、红三色漆色是否鲜明3.电缆进户、上杆应穿管保护,以管卡固定。接地线应用16mm2以上多股铜绞线焊接,不能采用铁铝线;电缆头外表应清洁、无漏油现象,且接地应可靠4.油断路器应为有资质的厂家生产的合格产品,有1年1次的维修检验记录;1~2年1次的耐压试验记录以及3次跳闸后的检修记录;油位应正常,油色应透明、无...

1、当您付费下载文档后,您只拥有了使用权限,并不意味着购买了版权,文档只能用于自身使用,不得用于其他商业用途(如 [转卖]进行直接盈利或[编辑后售卖]进行间接盈利)。
2、本站所有内容均由合作方或网友上传,本站不对文档的完整性、权威性及其观点立场正确性做任何保证或承诺!文档内容仅供研究参考,付费前请自行鉴别。
3、如文档内容存在违规,或者侵犯商业秘密、侵犯著作权等,请点击“违规举报”。

碎片内容

附件事故隐患排查表汇总版.docx

确认删除?