2020 年国庆节后复工安全教育试题库一、单选题1、根据我公司安全复工工作方案,我们拟定于哪一天组织召开隐患大排查活动( )A.10 月 ...
节假日交通安全宣导安全无处不在, 安全伴您同行!编制: EHS 部 日期: 2022 年 9 月2022 国庆假日出行指南安全 平安才是您的终...
国庆期间值班安全培训值班说明:1. ABC 安全的朋友们收集于网络;2. 版权作者所有 , 致谢;3. 更多资源请扫右侧二维码关注公众号微信...
国庆节前安全培训目录CONTENTS安全生产注意事项1危险作业注意事项2消防安全注意事项3用电安全注意事项4交通安全注意事项5安全生产注意事项0...
2024年全员消防安全知识专题培训关注消防,生命至上,畅通生命通道培训人:xxx时间:2024年10月08日对初期火灾有扑灭的能力,加强火场的逃...
国庆节假前安全检查表被检查单位:检查日期:序号检查内容检查标准检查情况1节日工作安排有无节日值班表且下发是否有节日安全工作安排要害...
节后常见的八大危险1、违章操作未经许可开动、关停、移动机器,开动、关停机器时未给信号,开关未锁紧,造成意外移动、通电或漏电等,忘记...
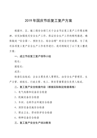
2019年国庆节后复工复产方案根据市、区、镇三级安全部门关于企业节后复工复产工作要求精神,切实加强我司安全生产工作,保证安全生产工作的...
2021中秋节前安全教育培训培训讲师培训日期目录1423生产中的安全论安全意识的重要性交通行车安全强化一下新安法基础2021/9/7强化一下新安法...
国庆节前安全培训前言为了保证大家渡过愉快、祥和、安全的假期,减少节假日前后及节假日安全事故的发生,特准备此课件,供大家学习。目录CO...
国庆节前安全教育培训中秋/国庆双节将至,安全不可松懈中秋国庆节来临之际,为了确保大家过一个安全、欢乐、祥和的节日,切实保障员工的人...
2022国庆节前安全培训目录CONTENTS安全生产注意事项1作业安全注意事项2消防安全注意事项3用电安全注意事项4交通安全注意事项5疫情防控不可...
提高安全生产意识、落实安全生产责任2021年度国庆节前安全教育培训www.ehswk.com国庆节将至,安全不可松懈国庆节来临之际,为了确保大家过...


