燃气锅炉安全生产事故应急预案 1 、总则 1.1 编制目的 为规范和加强锅炉安全生产事故应急工作,使应急安全有序、高效实施及时控制和消...
中华人民共和国行业标准《城镇燃气输配工程施工及验收规范》Code for construction and acceptance0fdty and town gas distributio...
室内燃气管道安装与验收标准1 范围本标准规定了室内燃气管道安装、试验与验收的要求。本标准适用于东莞新奥燃气有限公司及所属各分公司室...
燃气庭院管网及入户管工程施工方案 编制:__________ 审核:__________ 审批:__________XXXX 燃气有限公司目 录第一部分 编制依据第...
《城镇燃气设计规范》10.2.14 燃气引入管敷设位置应符合下列规定:1 燃气引入管不得敷设在卧室、卫生间、易燃或易爆品的仓库、有腐蚀性介...
第一章 燃气稽查制度第一条 为加强用气管理,规范用气行为,维护使用者和经营者的合法权益,促进燃气事业发展。打击偷窃燃气等违章行为,...
XX 燃气公司突发环境事件应急预案编制时间:二〇一五年九月公司《突发环境事件应急预案》是为了及时有效应对突发环境污染事件,建立完善环...
一、施工范围:XXXX 项目燃气工程:包含施工图纸内所有的燃气内、外线、调压箱基础、调压箱、及其附件等供货、安装、验收等完成图纸内所有...
燃气公司突发环境事件应急预案编制部门:编制时间:二〇二 X 年九月公司《突发环境事件应急预案》是为了及时有效应对突发环境污染事件,建...
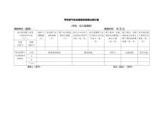
学校燃气安全隐患排查整治登记表(学校、幼儿园填报)填报单位(盖章):填表时间:年月日校内使用燃气类型(在相应栏目划“”)✓液化气钢...
XXXX股份有限公司燃气泄漏、火灾爆炸事故专项应急预案现场演练方案编制:审核:批准:日期:202*年月日一.应急演练的目的XXXX部在电池装配...
燃气场所使用防爆电气及消防设施安全培训2用气场所安全状况——防爆电器系统不全-不安全,易引发火花引起爆燃。瓶组间不应有易燃易爆品存...
河北燕郊“3.13”燃气爆炸7死27伤事故案例暨燃气使用安全专题培训授课人:授课时间:近期燃气爆炸事故事故一、河北省三河市应急管理局3月14...
餐饮场所燃气安全检查知识1、“安全”理念导入餐饮场所燃气爆燃事故案例宁夏银川餐馆燃气爆燃事故6月21日20时40分许,宁夏回族自治区银川市...
燃气入户检查宣传动画.mp4
“应急逃生”系列科普动画之餐饮燃气爆炸火灾逃生.mp4
宁夏银川烧烤店重大燃气爆炸事故警示教育片.mp4
燃气安全典型事故案例警示教育宣教片(下).mp4
燃气安全典型事故案例警示教育宣教片(上).mp4
生命不能重来丨安全使用燃气警示教育片.mp4


