第 9 号 《安全生产标准制修订工作细则》已经 2006 年 9 月 26 日国家安全生产监督管理总局局长办公会议审议通过,现予以公布,自 ...
危化品从业单位安全生产相关法律、法规 、标准清单 (最新)序号法律法规及标准名称文号颁布部门颁布日期实施日期本企业适用章节本企业符...
环境保护法律法规及其标准清单序号名 称发布日期(最新版) 实施日期备注一、主要环境保护法律法规目录1中华人民共和国环境保护法1989/12...
常用国家标准、行业标准、地方标准网址大全,请速收藏留着备用! 新标准化法规定“强制性标准文本应当免费向社会公开。国家推动免费向社会...
最新安全法规标准规范清单WORKING PLAN REPORT安全法律法规、部门规章、国标行标地标等每月更新2023整理者:领路智库WORKING PLAN REPO...
安全生产法律法规及规章标准汇编手册迎检、备考、合规一本就够主编:目录一、安全生产相关法律 ...........................................
安全知识抢答赛题库一、简答题(10 题)1、 瞒报事故:答:指 5 个工作日以内未报告的损失工作日以上事故(含损失工作日事故)。2、 ...
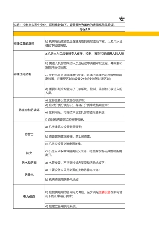
安全物理环境说明:控制点未发生变化,详细比较如下。背景颜色为黄色的表示高危风险项。安全通用要求物理位置的选择物理访问控制防盗窃和防...
碳达峰碳中和标准体系建设指南为贯彻落实党中央、国务院关于碳达峰碳中和重大战略决策,深入实施《国家标准化发展纲要》,根据《建立健全碳...
JGJ64-2017 饮食建筑设计标准.pdf
辐射防护标准目录2008-11-07序号 标准编号标准名称代替标准号批准日期实施强制性国家标准1GB6566-2000建筑材料放射卫生防护标准GB6566-198...
书书���������������������������������������������������������������...
机动车强制报废标准规定来源:商务部条约法律司 类型:原创 分类:政策 2013-01-14 16:01 第一条 为保障道路交通安全、鼓励技术进步...
重大生产安全事故隐患判定标准汇编山东省应急管理厅2021 年 2 月目 录1. 国家安全监管总局关于印发《化工和危险化学品生产经营单位重...
ICS13.110J09中 华 人 民 共 和 国 国 家 标 准GB/T35080—2018机械安全 B类标准和 C类标准与GB/T15706的关系Safetyofmachiner...
学兔兔 www. bzfxw. com学兔兔 www. bzfxw. com学兔兔 www. bzfxw. com学兔兔 www. bzfxw. com学兔兔 www. bzfxw. com
附件1-省厅新标准.zip
特种劳动防护用品安全标志产品执行标准及相关标准序号产品名称执行标准相关标准1安全帽GB 2811-2007 安全帽GB/T 2812-2006 安全帽测试...
劳动防护用品配备标准(试行) 序号名称 典型工种工作服工作帽工作鞋劳防手套防寒服雨衣胶鞋眼护具防尘口罩防毒护具安全帽安全带护听器1商...
ICS 13.100 C73 DB37 山东省地方标准 DB 37/ 1922—2011 山东省劳动防护用品配备标准 Standard for outfit of labour protec...


