落实主体责任,规避责任风险安全管理人员及主要负责任人安全生产培训安全形势篇第一章安全警示篇第二章安全责任篇第三章安全意识篇第四章目...
让安全成为习惯使现场符合标准第1页共147页企业安全生产主体责任落实培训每日安全生产让安全成为习惯使现场符合标准第2页共147页目录引言事...
落实主体责任,规避责任风险安全管理人员及主要负责任人安全生产培训安全形势篇第一章安全警示篇第二章安全责任篇第三章安全意识篇第四章目...
落实企业安全生产主体责任提升年培训会微信订阅公众号:EHS文库目录1234567“回头看”检查长效化责任落实网络化现场管理规范化隐患排查治理...
负责必明责履责必尽责失责必问责负责必明责◎一、企业安全生产主体责任的含义◎二、习近平总书记关于安全生产工作论述摘编◎三、深刻领悟习...
10份!主体责任清单及到位标准.rar
生产经营单位安全生产主体责任落实培训2019年安全生产月系列课件落实“党政同责”要求落实安全生产“一岗双责”落实安全生产组织领导机构落...
安全教育培训不到位就是最大的安全隐患由事故案例看企业安全主体责任落实安全教育培训不到位就是最大的安全隐患02/01/2025二、事故暴露出的...
企业安全生产主体责任及制度落实EHS国家相关的法律法规工矿企业主要负责人、安全管理人应当履行的职责安全管理综合能力培训什么是安全生产...
企业安全生产主体责任落实目录312中央领导同志安全生产批示指示精神44安全生产主体责任企业如何落实安全生产主体责任刑法涉及安全生产的十...
重大责任事故罪第一百三十四条【重大责任事故罪】违法行为在生产、作业中违反有关安全管理的规定造成后果因而发生重大伤亡事故或者造成其他...
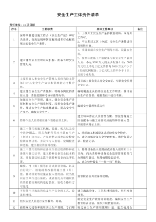
安全生产主体责任清单责任单位:xx项目部序号主要职责具体工作事项备注1保障项目建设施工符合《安全生产法》和有关法律、行政法规和国家标...
企业落实安全生产主体责任重点事项清单安全生产是企业永恒的主题,企业是安全生产的责任主体。习近平总书记强调指出,所有企业都必须认真履...
企业落实安全生产主体责任重点事项清单江苏省安委会近日印发《关于全面强化落实企业主体责任深入推进安全生产专项整治的通知》,深入推进安...
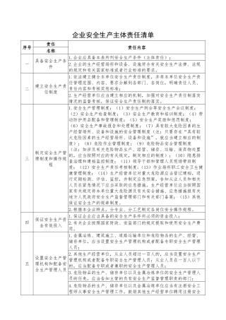
企业安全生产主体责任清单序号责任责任内容名称一具备安全生产条件1.企业应具备本表所列安全生产条件(主体责任);2.企业的生产经营场所和...
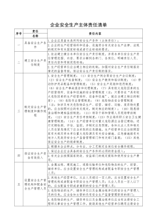
企业安全生产主体责任清单序号责任责任内容名称一具备安全生产条件1.企业应具备本表所列安全生产条件(主体责任);2.企业的生产经营场所和...
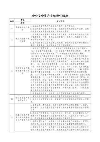
企业安全生产主体责任清单序号责任责任内容名称一具备安全生产条件1.企业应具备本表所列安全生产条件(主体责任);2.企业的生产经营场所和...
附件1:企业安全生产主体责任对标检查手册(试行)1企业安全生产主体责任是指:企业依照法律、法规规定应当履行的安全生产法定职责和义务,...
链接:https://pan.baidu.com/s/1QsF6WbL55mB0VoSTxoBDEw提取码:1234(福利:落实主体责任之命门当好第一责任人《至上2022》专题片)重要...
企业落实安全生产主体责任检查内容主要内容检查要点工作标准检查方式存在的问题隐患及整改要求一、安全生产管理责任落实情况(一)主要负责...


