安全生产责任制考核记录2023 年度 总经理安全生产责任制考核细则单位名称:xx 有限公司 被考核人: 2023 年 1 月序号考核项目扣分...
一、消防安全责任人消防安全职责公司总经理是消防安全责任人,对本单位的消防安全工作全面负责并履行下列消防安全职责:1、贯彻执行消防法...
各级人员消防安全职责(一)公司消防安全第一责任人职责(二)公司的消防安全直接责任人职责(三)公司所属部门消防安全责任人职责(四)各...
全员安全生产责任制责任书范本2022 年目 录二、董事长安全生产责任书..........................1三、常务副总裁安全生产责任书............
目 录1、安全生产委员会安全职责…………………………………………………… 32、行政办公室安全职责……………………………………………...
安全生产责任制考核记录 20 20 年度xx 有限公司 总经理安全生产责任制考核细则单位名称:xx 有限公司 被考核人:2019 年 2 月序...
施工总承包单位安全生产责任书“一、施工总承包单位要建立安全生产领导机构,牢固树立 安全生产责任制”重于泰山 的指导思想,必须高度重...
施工总承包单位安全生产责任书“一、施工总承包单位要建立安全生产领导机构,牢固树立 安全生产责任制”重于泰山 的指导思想,必须高度重...
年度安全生产目标责任制为认真贯彻落实“安全第一,预防为主,综合治理”的安全生产方针,坚持以人为本,安全发展的安全理念,强化和落实各...
关于签订“安全目标责任书”的实施意见各部门、员工:为认真执行我公司“安全第一,预防为主,综合治理”的安全工作方针,以科学发展观统领安...
设备管理部各岗安全职责(一)设备管理部主任的安全职责1、负责安全保证体系的具体工作。牢固树立“管生产必须管安全”的理念,是本部门安...
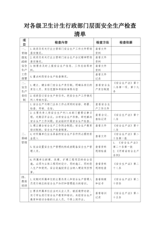
对各级卫生计生行政部门层面安全生产检查清单 项目检查内容检查方法检查依据一、贯彻落实政府安全生产工作部署1.政府及有关行业主管部门安...
各级各部门职业健康安全生产责任制1 范围1.1 本制度依据国家有关安全生产法律、法规和规章制度,按照“管业务,必须管安全”,“谁主管,...
设备管理部各岗安全职责(一)设备管理部主任的安全职责1、负责安全保证体系的具体工作。牢固树立“管生产必须管安全”的理念,是本部门安...
各级安全责任制,参考.rar
各级安全生产责任制考核表,参考.rar
常务项目副经理安全生产责任书注:本责任书一式三份,双方各执一份,一份质安部保存。主管人:责任人:项目公章:年月日姓名职务常务项目副...
2018年月份安全生产绩效考核表被考核部门或岗位:项目经理考核要素考核内容扣分情况备注基础管理(30分)(1)未建立、健全本项目安全生产责...
热电各级人员安全生产责任制(安环健资料库)热电各级人员安全职责目录1、厂长安全职责2、生产副厂长安全职责3、工段长安全职责4、值长安全...
一、企业法人代表、总经理安全生产岗位责任制1、认真贯彻执行国家、省、市有关安全生产的方针政策和法规、规范,掌握本企业安全生产动态,...


