消防安全责任制通用范本编制:淡泊书局202X 年 X 月目 录一、消防安全领导小组组织机构..............................6二、消防安全职...
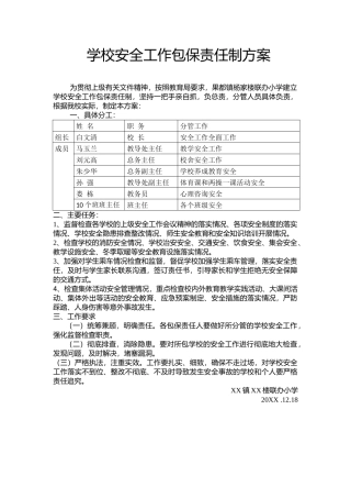
学校安全工作包保责任制方案为贯彻上级有关文件精神,按照教育局要求,果都镇杨家楼联办小学建立学校安全工作包保责任制,坚持一把手亲自抓...
学校安全防盗制度及责任制第一条:做好学校的安全防盗工作事关学生教师的切身利益和社区的稳定,必须提高警惕,做到安全防盗、人人有责。第...
《消防安全责任制实施办法》宣贯××公安消防支队——SHARE——分享《办法》出台的背景和起草过程《办法》的总体思路和主要内容《办法》的...
56.火灾案例和消防安全责任制实施办法视频 超清(720p).mp4
全员安全责任制履责及考核标准,附全套考核表.rar
各级安全责任制,参考.rar
02/02/2025企业安全生产主体责任制国家相关的法律法规规章工矿企业主要负责人、安全管理人应当履行的职责安全管理综合能力培训什么是安全生...
安全生产职责如何考核?最全责任制考核表,参考使用!.rar
安全生产职责培训及责任制到位标准.rar
2022年度安全生产目标及计划、责任制、各种红头文件.rar
2021安全责任制考核2022年安全责任制大全.rar
“安全管理老大难,老大重视就不难安全事故案例及安全责任制落实现阶段我国安全生产形势表现为总体稳定、趋于好转的发展趋势与依然严峻的现...
企业安全生产主体责任及制度落实EHS国家相关的法律法规工矿企业主要负责人、安全管理人应当履行的职责安全管理综合能力培训什么是安全生产...
xx有限公司隐患排查治理责任制汇总编制:xx审核:xx审批:xx总经理安全生产隐患排查治理责任制1、总经理是本企业安全生产隐患排查治理第一负...
热电各级人员安全生产责任制(安环健资料库)热电各级人员安全职责目录1、厂长安全职责2、生产副厂长安全职责3、工段长安全职责4、值长安全...
一、企业法人代表、总经理安全生产岗位责任制1、认真贯彻执行国家、省、市有关安全生产的方针政策和法规、规范,掌握本企业安全生产动态,...
环境保护制度汇编策划人:xxx环境保护责任制及管理制度汇编目录第一部分环境保护责任制....................................................
XXXX有限公司环境保护责任制1主题内容与适用范围为了贯彻国家法律法规和落实“谁污染、谁负责”的环境保护责任制度,切实搞好环境保护工作...
全员环保责任制目录一、总经理环保职责.................................................................................................


