3091页最新版各专业安全技术交底.rar
远景能源(江苏)有限公司 单号:JD0001承包商入厂交底单欢迎来到远景工厂,根据本工厂 EHS 要求,所有承包商须接受相关培训并清楚以下...
GZ1J-211-04 贵州建工集团第一建筑工程公司技术安全交底记录工程项目名称: 审批人: 编制人:工程名称贵阳北天主教堂修复工程施工班组...
安全技术交底记录施工单位:建设单位:工程名称:工程部位:面积:安全负责人: 工长:班长:交底内容:工地负责人班组名称及人数日 期 ...
XXXX 公司 安全管理表格 A 类安全技术交底 表 4-2工程名称交底日期年 月 日~ 年 月 日工程部位交底内容交底单位: 交底人:接...
安全技术交底工程名称*****水库除险加固工程施工单位*****有限公司分部工程名称管理房工程 施工部位管理房基槽挖土交底内容:1.进入施工现...
危大工程安全技术交底记录表工程名称施工单位********交底日期主送单位安质部接底项目交底提要危大工程安全技术交底安全技术交底内容一、危...
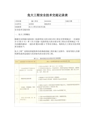
安全技术交底记录表工程名称施工单位********交底日期主送单位安质部接底项目交底提要危大工程安全技术交底安全技术交底内容一、危大工程概...
XXXX 工程项目部经理部塔吊安全技术交底工程项目部名称所属单位四川路桥分项工程名称项目经理项目副经理项目总工技术交底人姓名职务或职称...
中交一公局天大高速四标隧道施工安全技术交底为了提高高工人的安全意识,使工程顺利进行,我项目部特制定以下隧道施工安全技术交底。希望有...
桥梁施工安全技术交底全面讲解一、建立健全各项安全制度: 根据工程特点,制定具有针对性的各项安全管理制度:各类机械的安全作业制度;用...
安 全 技 术 交 底 ZAJ6-1单位工程名称交底日期年 月 日分部分项名称模板工程工 种木工安全技术交底内容:1、支拆模时操作人员必...
安 全 技 术 交 底 LJA4—1工 程 名 称山东临沂威特天元广场项目地下 建 筑 及 沿 河 商 业 ( W—z轴)分 部 工 程...
铝模工程安全技术交底工程名称施工单位施工部位施工内容一般性交底1.作业人员进入施工现场必须戴安全帽,穿好反光背心;严禁酒后作业,打架...
安全交底签证表工程名称 杭瑞国家高速公路湖南省岳阳至常德公路交底编号交底里程 K62+755交底项目涵洞施工安全技术一、一般要求1、现场施...
涵洞施工安全技术交底编制 审核 批准大庆至广州高速公路解放至二莫段沈阳公路建设股份有限公司2010 年 09 月 24 日大庆至广州高速公...
钢结构施工安全技术交底表 7-12工程名称施工单位施工部位施工内容一般性内容1、施工现场严禁穿拖鞋、高跟鞋、硬底鞋、短裤、裸露上身。2、...
钢结构施工安全技术交底一、安装准备: 1、根据土建基础图和钢结构安装要求对基础工程进行基础轴线、预埋件的位置和数量、地脚螺栓的位置...
公路施工安全技术交底资料安全技术、文明施工交底卡工程名称施工项目部位承接施工单位本安全技术交底由以下部分组成:前言 第 3 页共 1...
交底内容混凝土路面施工安全技术交底施工单位工程名称分项工程混凝土工程交底部位日 期2018-4-22交底内容:一、搅拌机 使用 1、搅拌机安...


