6S 管理和库房管理知识考试题 单位: 姓名: 得分: 库房管理部分 一、单项选择题:(每小题 2 分)1、下列各项资产中,不属于存货范...
仓库管理制度及库房现代化管理仓库管理根据生产车间需要和车间设备条件统筹规划,合理布局、合理储备;内部要加强经济责任制,进行科学分工...
学校食堂库房卫生管理制度1、食品原辅料入库前必须严格检查验收。发现有不符合卫生要求,大宗食品无合格卫生经验报告书、供货票据者,不得入...
仓库安全生产培训一、什么是安全?1、安全的基本定义:人类的整体与生存环境资源的和谐相处,互相不伤害,不存在危险的危害的隐患。2、安全...
1.夏季危险化学品易发生火灾的原因炎热的气候条件对危险化学品的安全储存威胁很大。危险化学品火灾也多发生在炎热的夏季。温度升高使危险化...
危险化学品管理使用操作规范1.0目的为健全本公司的安全生产管理制度,依据《中华人民共和国安全生产法》等有关法律法规之规定,确保接触危...
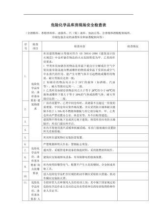
危险化学品库房现场安全检查表(含酒精库、香精香料库、油漆库、汽(柴)油库、加油点等,含香精和酒精配制场所、印刷包装企业的油墨库房和...
1.夏季危险化学品易发生火灾的原因炎热的气候条件对危险化学品的安全储存威胁很大。危险化学品火灾也多发生在炎热的夏季。温度升高使危险化...


