Print水泥公司安全生产工作计划 用科学发展观统领综合治理、安全生产工作,坚持“以人为本、安全发展”理念,有效遏制安全事故,为我公司...
水泥生产企业安全监督检查表单位名称: 检查日期: 年 月 日序号检查项目检查内容检查结果1安全机构和人员从业人员超过 300 人的,设...
楚雄市大过口乡杞岔拉村农村人居环境通村道路建设项目四街子至山脚公路改建硬化工程(路面工程施工)安全专项方案建设单位:云南吉珈建筑工...
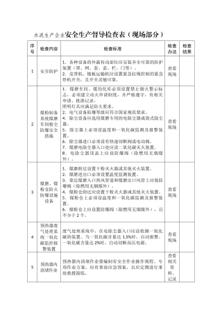
水泥生产企业安全生产督导检查表(现场部分)序号检查内容检查标准检查办法检查结果1安全防护1.各种设备的外露传动部位应安装齐全可靠的防...
河南省水泥行业事故隐患自查清单Ⅰ 级隐患自查标准Ⅱ 级隐患自查标准 Ⅲ 级隐患自查标准 Ⅳ 级隐患自查标准自查标准项具体描述参考依...
水泥磨巡检岗位安全操作规程一、本规程使用于制成车间水泥磨巡检岗位。二、上岗前按规定佩带劳动保护用品。三、严禁酒后上岗和当班饮酒四、...
水泥磨安全操作规程1.开车前的检查 1.1 磨机1.1.1 检查磨门及所有连接螺栓,地脚螺栓和筒体衬板,端衬板螺栓是否有松动、 脱落、折断。...
水泥库下岗位安全操作规程一、本规程使用于制成车间水泥库下岗位。二、上岗前按规定佩带劳动保护用品。三、严禁酒后上岗和当班饮酒四、开机...
水泥库上巡检岗位安全操作规程一、本规程使用于制成车间水泥库上巡检岗位。二、上岗前按规定佩带劳动保护用品。三、严禁酒后上岗和当班饮酒...
水泥净浆搅拌机安全操作规程1、在搅拌机起动以后,严禁人体或器具接近转运部位,以避免发生危险。2、装料和取料时必须首先切断搅拌机电源,...
水泥胶砂搅拌机安全操作规程1、通电源。2、红黑指示灯亮,预备用标准砂 1350g 装入砂罐内。3、搅拌锅内放入净水 225g,水泥 450g,将搅...
水泥粉磨操作员岗位安全操作规程一、本规程使用于制成车间中央控制室水泥磨操作员岗位。二、上岗前按规定佩带劳动保护用品。三、严禁酒后上...
散装水泥车安全操作规程1.装料前,应检查并清除罐体及出料管道内的积灰和结渣等物;各管道,阀门应启闭灵活,不得有堵塞、漏气等现象;各连...
汽散水泥安全操作规程1.上班要正确穿戴好劳保用品,禁止饮酒上班。2.进入岗位要对设备进行全面检查确认,掌握库内料位情况,随时做好装车 ...
制品公司一、安全管理及考核 二、各种安全操作规程 三、安全组织机构 四、消防器材分布及使用情况制品公司安全管理制度及考核办法1、 ...
企业管理制度汇编大连天瑞水泥有限公司二〇一三年十一月目录第一部分工艺技术管理........................................6一、总则........


