学校食品安全自查报告西邑中心小学食堂卫生食品安全自查报告为加强学校管理,提高安全卫生意识,营造良好的、和谐的校园环境。学校长期以来...
学校食品安全自查报告接上级文件后,我校食堂食品安全工作检查领导组于3月20日上午对学校食堂进行专项检查,现将自查结果如下:一、自查内...
学校食品安全自查报告为加强学校食堂管理,提高食品安全卫生意识,努力办好放心食堂,我校围绕四好、一满意、一放心,通过强化制度建设、加...
小学秋季开学学校食品安全风险隐患排查工作汇报总结尊敬的学校领导:我们定期对小学秋季开学学校食品安全风险隐患进行排查工作,现将总结汇...
学校食堂食品安全事故应急预案三台县富顺小学20**年度食品卫生安全应急预案…一、总则P03(……………………………………………一)目的与依...
学校食品安全总监职责及学校食堂食品安全日管控、周排查、月调度制度(含记录)学校食品安全总监任职要求及岗位职责作者李柏伦翻版盗卖必追...
学校食品安全突发事件应急处置预案为了切实提高学校应对食品安全突发事件的应急救援能力,深入贯彻落实《中华人民共和国食品安全法》,根据...
2023年度食品安全主体责任---日检查、周排查、月调度、年总结(上报表)2023年度食品安全主体责任---日检查、周排查、月调度、年总结(上报表...
(完整版)学校食堂食品安全事故应急预案**县**小学20**年度食品卫生安全应急预案一、总则…P03(一)目的与依据……………………………………...
附件1.学校食堂食品安全自查表食堂名称:食堂地址:□□□□□食堂类型:大学高职高专中学小学幼儿园负责人:联系电话:检查项目检查内容结...
学校食堂食品安全自查表单位名称:联红学校地址:法定代表人(或)业主姓名:电话:食品卫生许可证号:________食品生产经营方式和...
学校食堂食品安全月度自查表检查项目检查内容是否食品安全管理情况建立了以校长为第一责任人的学校食堂食品安全责任制,明确各环节、各岗位...
学校食堂食品安全日常监督检查表检查项目检查内容结果处理措施食品安全管理建立了以校长为第一责任人的学校食堂食品安全责任制有健全的学校...
学校食堂食品安全日常监督检查表学校餐厅日常监督检查记录表监督人:监督日期:月日检查项目检查内容结果处理措施食材监管食材是否有三无产...
学校食堂食品安全全项目自查记录表【模板】附件1学校食堂食品安全全项目自查记录表“√”“注:自查结果符合的打,不符合的打×”自查项目...
学校食堂食品安全每周自查表单位:地址:自查人员签字:日期:食堂负责人:电话:食品安全管理员:电话:(公章)检查项目检查内容是否整改...
学校食堂食品安全季度检查表名称:负责人:联系电话:检查时间:项目检查检查内容是否许可情况具有有效许可证未超出许可经营范围食品安全管...
学校食堂食品安全工作检查表学校食堂食品安全工作检查表学校食堂食品安全工作检查表学校名称:检查项目检查内容检查结果食品安全管理有健全...
学校食堂食品安全风险排查表食堂名称:食堂地址:食堂类型:□大学□高职高专□中学□小学□幼儿园负责人:联系电话:检查项目检查内容结果...
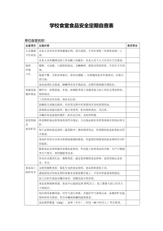
学校食堂食品安全定期自查表单位食堂名称:自查项目自查内容是否符合人员健康卫生状况从业人员具有有效的健康证明;每日晨检,不存在带病(...


