宿舍安全知识教育培训宿舍火灾隐患与预防宿舍隐患识别火灾警示与逃生防盗及治安事务其他突发事件应对措施目录1宿舍隐患识别宿舍隐患因素识...
员工宿舍安全教育培训宿舍火灾隐患与预防宿舍隐患识别火灾警示与逃生防盗及治安事务其他突发事件应对措施目录1宿舍隐患识别宿舍隐患因素识...
宿舍用电安全知识讲座宿舍用电安全电瓶车安全用电宿舍用电安全案例一:玉环一民房起火• 2017 年 9 月 25 日 0 时 13 分,...
ABCsafety员工宿舍用电暨电瓶车安全培训ABCsafetyABC safetyABC Safety Consultation01CONTENTS目录02宿舍用电安全电瓶车安全用电ABCsaf...
主讲人: XXX员工宿舍用电及电瓶车安全培训01CONTENTS目录02宿舍用电安全电瓶车安全用电宿舍用电安全Part 01案例一:山西省运城职工宿舍...
宿舍卫生与用电安全宿舍是生活和学习的重要场所,同时也是容易因违纪引发事故的重灾区,我们应该时刻保持警惕,提高安全意识,保障宿舍安全...
宿舍公寓安全知识讲座宿舍公寓安全知识讲座目录01 宿舍消防安全02 宿舍财务安全PART01宿舍消防安全l严禁擅自拆除、迁移、自增宿舍内的供...
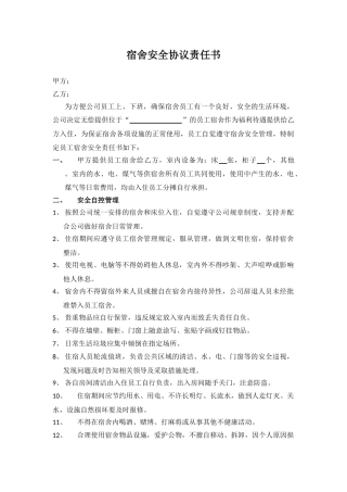
宿舍安全协议责任书甲方: 乙方:为方便公司员工上、下班,确保宿舍员工有一个良好、安全的生活环境,公司决定无偿提供位于“ ”的员工宿...
职工宿舍安全管理应急预案宿舍是员工生活休息的重要场所,由于居住人员密集,容易引发各类安全事件,安全管理工作责任重大。为提高全体员工...
XXXX 有限公司员工宿舍应急预案一、 目的:员工宿舍安全管理工作责任重大。为提高员工安全意识,确保宿舍内员工生命、财产安全,最大限度...
学校宿舍防盗管理制度第一章总则第一条为了加强学校宿舍安全管理,防范和减少盗窃事件的发生,保障学生的人身财产安全,制定本管理制度。第...
学校学生宿舍安全管理制度为进一步优化宿舍环境,建立良好的宿舍秩序,特制订宿舍安全管理制度。一、凡在校住宿的学生必须爱护宿舍设施设备...
学生宿舍安全排查简报XX镇XX坝小学20XX年4月26日学生宿舍专项安全大检查为了保证我校教学工作顺利开展,提高全体学生的安全意识和安全防范...
学生宿舍管理制度目录第一章宿舍调配管理第二章家具设备管理第三章纪律、安全管理第四章水电管理第五章卫生管理第六章其他方面学生宿舍是学...
学生宿舍安全检查记录表检查日期:检查人:检查项目问题存在地点或寝室号、学生姓名1.消防器材(灭火器、消防栓)是否完好。2.宿舍门窗是否...
中学学生宿舍安全温馨提示学生宿舍安全工作始终是整个宿管工作的第一要务。各楼层宿管老师是安全工作的首要责任者;各班生活委员和各宿舍舍...
学生宿舍安全管理制度学生宿舍是公共聚集场所,属于重点要害部位,其安全直接关系到学校的稳定和学生的生命财产的安全,是学校安全工作的重...
学生宿舍安全管理制度为进一步优化宿舍环境,建立良好的宿舍秩序,特制订宿舍安全管理制度。一、凡在校住宿的学生必须爱护宿舍设施设备,并...
学生宿舍安全管理应急预案学生宿舍是学生学习、生活的重要场所,由于居住人员密集,容易引发各类安全事件,安全管理工作责任重大。为提高师...
小学学生宿舍管理制度为培养学生良好的生活习惯,加强对学生的生活管理,创造良好的育人环境,促进宿舍的规范化、标准化建设,提升宿舍管理...


