恩施市喻家河水库输水管线工程防洪防汛专项施工方案编制人: 审核人: 审批人: 中国葛洲坝集团股份有限公司2018 年 4 月目 录一、...
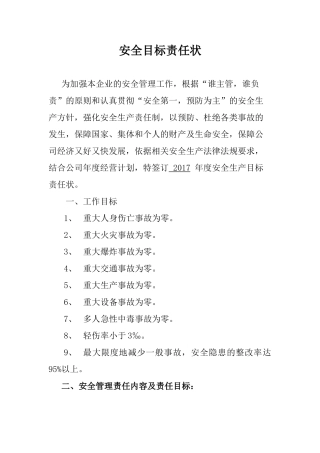
安全目标责任状为加强本企业的安全管理工作,根据“谁主管,谁负责”的原则和认真贯彻“安全第一,预防为主”的安全生产方针,强化安全生产...
安全目标责任状为加强本企业的安全管理工作,根据“谁主管,谁负责”的原则和认真贯彻“安全第一,预防为主”的安全生产方针,强化安全生产...
安全标语、经典安全标语大全1.事故出于麻痹,安全来于警惕。 2.质量是安全基础,安全为生产前提。 3.无知加大意必危险,防护加警惕保安全...
食堂食品安全管理制度XXXXX学校XXXX年X月XX日目录一、食品安全应急预案二、食品采购索证索票及台帐登记制度三、食品库房管理制度四、从业人...


