常用危险化学品应急速查手册序 长期以来,党中央、国务院高度重视安全生产工作,采取了一系列法律、行政、经济的手段和措施,不断强化和完...
用电安全隐患整改标准对照表EHS学习资料网——海量公文资料,关注立即下载https://www.17ehs.com/EHS学习资料网——海量公文资料,关注立即...
安全隐患规范依据查询手册EHS学习资料网——海量公文资料,关注立即下载https://www.17ehs.com/目录一、电气................................
隐患排查附带依据,最全版速查手册!建议收藏.rar
速查手册:现场风险辨识对应标准(新整理版).rar
速查手册!现场风险辨识对应标准,有隐患有依据!.rar
序长期以来,党中央、国务院高度重视安全生产工作,采取了一系列法律、行政、经济的手段和措施,不断强化和完善安全生产法制、体制、机制建...
用电安全隐患整改标准对照表1序号安全隐患标准内容依据标准1、系统、接地与防雷接地;7接地电阻接地电阻大于4欧姆;4.2.1低压电力设备接地...
隐患安全检查标准表序号标准名称条款内容A《建筑设计防火规范》GB50016-20141《建筑设计防火规范》GB50016-2014第3.1.2条3.1.2同一座厂房或...
第一部分:机械安全通则....................................................................3第二部分:常见机械设备隐患................
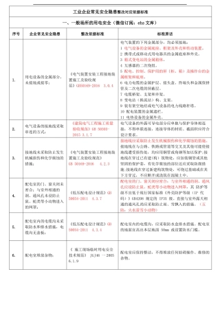
工业企业常见安全隐患整改对应依据标准一、一般场所的用电安全(微信订阅:ehs文库)序号企业常见安全隐患整改依据标准标准原话1.用电设备...
1、安全评价序号标准内容依据标准1生产、储存、使用剧毒化学品的单位,应当对本单位的生产、储存装置每年进行一次安全评价;生产、储存、使...
每日安全生产原创出品,侵权必投诉用电安全隐患整改标准对照表1每日安全生产原创出品,侵权必投诉序号安全隐患标准内容依据标准1、系统、接...
用电标准一、用电标准•施工用电现场采用TN-S系统,系统图如右图:标准接线(一)标准接线(二)标准接线(三)执行三级配电两级保护开关箱...


