电脑桌面
添加EHS学习资料网—安全环保健康、应急生产资料学习交流网站到电脑桌面
安装后可以在桌面快捷访问

2.第二部:工业企业常见安全隐患整改对应依据标准(共291项33页全)).docxVIP专享VIP免费原创优质

2.第二部:工业企业常见安全隐患整改对应依据标准(共291项33页全)).docx_第1页
1/59
2.第二部:工业企业常见安全隐患整改对应依据标准(共291项33页全)).docx_第2页
2/59
2.第二部:工业企业常见安全隐患整改对应依据标准(共291项33页全)).docx_第3页
3/59
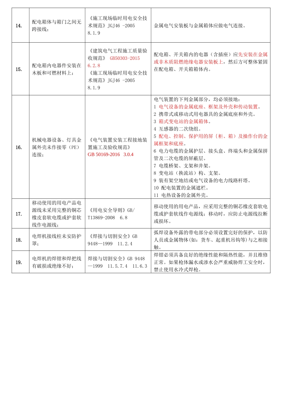
工业企业常见安全隐患整改对应依据标准一、一般场所的用电安全(微信订阅:ehs文库)序号企业常见安全隐患整改依据标准标准原话1.用电设备的金属部分,未接地或接零:《电气装置安装工程接地装置施工及验收规范》GB50169-20163.0.4电气装置的下列金属部分,均必须接地:1电气设备的金属底座、框架及外壳和传动装置。2携带式或移动式用电器具的金属底座和外壳。3箱式变电站的金属箱体。4互感器的二次绕组。5配电、控制、保护用的屏{柜、箱)及操作台的金属框架和底座。6电力电缆的金属护层、接头盒、终端头和金属保拼管及二次电缆的屏蔽层。7电缆桥架、支架和井架。8变电站(换流站)构、支架。9装有架空地结或电气设备的电力线路杆塔。10配电装置的金属遮栏。11电热设备的金属外壳。2.电气设备的接地线采取串连的方式;《建筑电气工程施工质量验收规范》GB50303-20153.1.7电气设备的外露可导电部分应单独与保护导体相连接,不得串联连接,连接导体的材质、截面积应符合设计要求。3.接地线未采取防止发生机械损伤和化学腐蚀的措施;《电气装置安装工程接地装置施工及验收规范》GB50169-20164.2.3接地线应采取防止发生机械损伤和化学腐蚀的措施。接地线在与公路、铁路或管道等交叉及其他可能使接地线遭受损伤处,均应用铜管或角钢等加以保护;接地线在穿过已有建(构)筑物处,应加装铜管或其他坚固的保护套,有化学腐蚀的部位还应采取防腐措施;接地线在穿过新建构筑物处,可绕过基础或在其下方穿过,不应断开或浇筑在混凝土中。4.配电室的门、窗关闭未密合;与室外相通的洞、通风孔未设防止鼠、蛇类等小动物进入的网罩;《低压配电设计规范》GB50054-20114.3.7配电室的门、窗关闭应密合;与室外相通的洞、通风孔应设防止鼠、蛇类等小动物进入网罩,其防护等级不宜低于现行国家标准《外壳防护等级(IP代码)》GB4208规定的IP3X级。直接与室外露天相通的通风孔尚应采取防止雨、雪飘入的措施。(五防:火水雷雪小动物)5.配电室内的电缆沟未采取防水和排水措施,电缆沟无盖板;《低压配电设计规范》GB50054-20114.3.4配电室内的电缆沟,应采取防水盒排水措施。配电室的地面宜高出本层地面50mm或设置防水门槛。6.配电室堆放杂物;《施工现场临时用电安全技术规范》JGJ46一20056.1.9配电室应保持整洁,不得堆放任何妨碍操作、维修的杂物。7.配电线路的老化,破损;《用电安全导则》GB/T13869-20176用电产品应该在规定的使用寿命期内使用,超过使用寿命期限的应及时报废或更换,必要时按照相关规定延长使用寿命。8.电线明敷没有防止电缆机械损伤的措施;(沿地面敷设的设备电源线未穿钢管保护)。《低压配电设计规范》GB50054-20117.1配电线路的敷设,应符合下列规定:1应避免由外部热源产生的热效应带来的损害;2应防止在使用过程中因水的侵入或因进入固体物带来的损害;3应防止外部的机械性损害;4在有大量灰尘的场,应避免由于灰尘聚集在布线上对散热带来的影响;5应避免由于强烈日光辐射带来的损害;6应避免腐蚀或污染物存在的场所对布线系统带来的损害;7应避免有植物和(或)霉菌衍生存在的场所对布线系统带来的损害;8应避免有动物的情况对布线系统带来的损害。9.安装在生产车间和有人场所的开敞式配电设备未设置遮护物或阻挡物;《低压配电设计规范》GB50054-20115.1.2标称电压超过交流方均根植25V容易被触及的裸带电体,应设置遮栏或外护物。其防护等级不应低于现行国家标准《外壳防护等级(IP代码)》GB4208规定的IP××B级或IP2×级。为更换灯头、插座或熔断器之类部件,或为实现设备的正常功能所需的开孔,在采取了下列两项措施后除外:12设置防止人、畜意外触及带电部分的防护措施;在可能触及带电部分的开孔处,设置“禁止触及”的标志。10.导线垂直敷设至地面低于1.8m时,未穿管保护。导线水平敷设至地面低于2.5m时,未穿管保护;《低压配电设计规范》GB50054-20117.2.1当导线垂直敷设时,距离地面低于1.8m段的导线,应用导管保护导线与接地导体及不发热的管道紧贴交叉时,应用绝缘管保护,敷设在易受机械损伤的场所应用钢管保护。11.普通电缆敷设高度不足,(水平敷设<2.5M,垂...

1、当您付费下载文档后,您只拥有了使用权限,并不意味着购买了版权,文档只能用于自身使用,不得用于其他商业用途(如 [转卖]进行直接盈利或[编辑后售卖]进行间接盈利)。
2、本站所有内容均由合作方或网友上传,本站不对文档的完整性、权威性及其观点立场正确性做任何保证或承诺!文档内容仅供研究参考,付费前请自行鉴别。
3、如文档内容存在违规,或者侵犯商业秘密、侵犯著作权等,请点击“违规举报”。

碎片内容

2.第二部:工业企业常见安全隐患整改对应依据标准(共291项33页全)).docx

您可能关注的文档

国企EHS+ 关注
实名认证
内容提供者

国企EHS小张,专门收集EHS资料

确认删除?