电脑桌面
添加EHS学习资料网—安全环保健康、应急生产资料学习交流网站到电脑桌面
安装后可以在桌面快捷访问

3.施工工程安全技术交底汇编.docxVIP专享VIP免费原创优质

3.施工工程安全技术交底汇编.docx_第1页
1/43
3.施工工程安全技术交底汇编.docx_第2页
2/43
3.施工工程安全技术交底汇编.docx_第3页
3/43
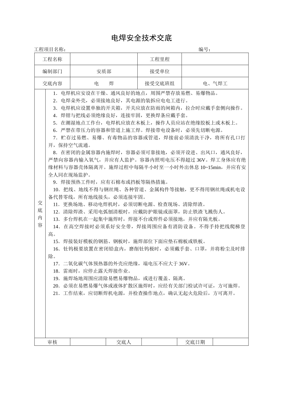
施工工程安全技术交底汇编目录:1.施工工程安全技术交底汇编2.电焊安全技术交底3.气焊安全技术交底4.钢筋机械安全技术交底5.钢筋调直机安全技术交底6.钢筋切割机安全技术交底7.钢筋弯曲机安全技术交底单8.钢筋绑扎安全技术交底单9.电弧焊安全技术交底10.交流电焊机安全技术交底单11.对焊机安全技术交底12.气焊安全技术交底13.混凝土机械安全技术交底14.搅拌机安全技术交底15.输送泵安全技术交底16.振捣器安全技术交底17.机械操作与保养安全技术交底18.卷扬机安全技术交底19.起重吊装安全技术交底20.脚手架搭设安全技术交底21.木工机械安全技术交底22.模板制安安全技术交底23.定型大模板制安安全技术交底24.土石方工程安全技术交底25.基础工程安全技术交底26.钻孔灌注桩安全技术交底27.立柱施工安全技术交底28.高空作业安全技术交底29.临边作业安全技术交底30.临时用电安全技术交底31.锤击桩安全技术交底32.圆锯机安全技术交底33.挤密水泥搅拌桩安全技术交底34.各分部(分项)工程、各工种及其它安全技术交底记录表电焊安全技术交底工程项目名称:编号:工程名称工程里程编制部门安质部接受单位交底内容电焊接受交底班组电、气焊工交底内容1.电焊机应安设在干燥、通风良好的地点,周围严禁存放易燃、易爆物品。2.电焊朵外壳,必须接地良好,其电源的装拆应电电工进行。3.电焊机应设置单独的开关箱,开关应放在防雨的闸箱内,拉合时应戴手套侧向操作。4.焊钳与把线必须绝缘良好,连接牢固,更换焊条应戴手套。5.在潮湿地点工作台,电焊机应放在木板上,操作人员应站在绝缘胶板上或木板上。6.严禁在带压力的容器和管道上施工焊。焊接带电设备时,必须先切断电源。7.贮存过易燃、易爆、有毒物品的容器或管道,焊接前必须清洗干净,将所有孔口打开,保持空气流通。8.在密闭的金属容器内施焊时,容器必须可靠接地,必须开设进、出风口,通风良好,严禁向容器内输入氧气,并应有人监护。容器内照明电压不得超过36V。焊工身体应有绝缘材料与容器壳体隔离开。施焊过程中每隔半小时至一小时外出休息10~15min,并应有安全人同在现场监护。9.焊接预热工件时,应有石棉布或挡板等隔热措施。10.把线、地线不得与钢丝绳、各种管道、金属构件等接触,更不得用钢丝绳或机电设备代替零线,所有地线接头,必须连接牢固。11.更换场地、移动电焊机时,必须切断电源、检查现场、清除焊渣。12.清除焊渣、采用电弧刨清根时,应戴防护眼镜或面罩,防止铁渣飞溅伤人。13.多台焊机在一起集中施焊时,焊接不台或焊件必须接地,并应有隔光板。14.在高空焊接时必须系好安全带,焊接周围应备有消防设备。不得手持把线爬梯登高。15.焊接装好模板的钢筋、钢板时,施焊部位下面应垫石棉板或铁板。16.钍钨极要放置在密闭铅盒内,磨削钍钨极时,必须戴手套、口罩,并将粉尘及时排除。17.二氧化碳气体预热器的外壳应绝缘,端电压不应大于36V。18.雷雨时,应停止露天焊接作业。19.施焊场地周围应清除易燃易爆物品,或进行覆盖、隔离。20.必须在易燃易爆气体或液体扩散区施焊时,应经有关部门检试许可证,方可施焊。21.工作结束,应切断焊机电源,并检查操作地点,确认无起火危险后,方可离开。审核交底人交底日期气焊安全技术交底工程项目名称:编号:工程名称工程里程编制部门安质部接受单位交底内容气焊接受交底班组电、气焊工交底内容1.气焊作业应遵守有关电焊的规定。2.乙炔发生器应采用定型产品,必须备具有灵敏可靠的防止回火的安全装置,保险链;球式浮筒必须有防爆球;胶皮薄膜必须装置设厚度为1~1.5mm,直径不少于浮桶断面积的60~70%。3.氧气瓶,氧气表及焊割工具上,严禁沾染油脂。4.乙炔发生器的零件和管路接头,不得采用紫铜制作。5.高、中压乙炔发生器,应可靠接地。压力表及安全阀应定期校验。6.碎电石应掺在小块电石中使用,夜间添加电石,严禁用明火照明。7.乙炔发生器应每天换水,严禁在浮桶上放置物料,不准用水在浮桶上加压或摇动。添加电石时严禁明火照明。8.乙炔发生器不得放置在电线的正下方,与氧气瓶不得同放一处,距易燃、易爆物品和明火的距离,不得少于10米。检...

1、当您付费下载文档后,您只拥有了使用权限,并不意味着购买了版权,文档只能用于自身使用,不得用于其他商业用途(如 [转卖]进行直接盈利或[编辑后售卖]进行间接盈利)。
2、本站所有内容均由合作方或网友上传,本站不对文档的完整性、权威性及其观点立场正确性做任何保证或承诺!文档内容仅供研究参考,付费前请自行鉴别。
3、如文档内容存在违规,或者侵犯商业秘密、侵犯著作权等,请点击“违规举报”。

碎片内容

3.施工工程安全技术交底汇编.docx

国企EHS+ 关注
实名认证
内容提供者

国企EHS小张,专门收集EHS资料

确认删除?