电脑桌面
添加EHS学习资料网—安全环保健康、应急生产资料学习交流网站到电脑桌面
安装后可以在桌面快捷访问

2022电气安全隐患排查手册.docx.docxVIP专享VIP免费原创优质

2022电气安全隐患排查手册.docx.docx_第1页
1/40
2022电气安全隐患排查手册.docx.docx_第2页
2/40
2022电气安全隐患排查手册.docx.docx_第3页
3/40
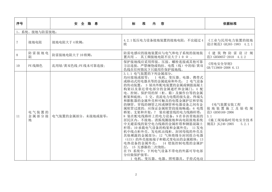
用电安全隐患整改标准对照表1序号安全隐患标准内容依据标准1、系统、接地与防雷接地;7接地电阻接地电阻大于4欧姆;4.2.1低压电力设备接地装置的接地电阻,不宜超过4欧《工业与民用电力装置的接地设计规范》GBJ65-19834.2.18防雷接地电阻防雷接地电阻大于10欧姆;防雷电感应的接地装置应与电气和电子系统的接地装置共用,其工频接地电阻不宜大于10Ω。《建筑物防雷设计规范》GB50057-20104.2.210PE线颜色乱用绿/黄双色线;PE线未可靠连接;保护接地线应采用焊接、压接、螺栓连接或其他可靠方法连接,严禁缠绕或钩挂。电缆(线)中的绿/黄双色线在任何情况下只能用作保护接地线。《用电安全导则》GB/T13869-20086.1311电气装置的金属部分接地电气装置的金属部分,未接地或接零:3.1.1电气装置的下列金属部分,均应接地或接零:1电机、变压器、电器、携带式或移动式用电器具等的金属底座和外壳;2电气设备的传动装置;3屋内外配电装置的金属或钢筋混凝土构架以及靠近带电部分的金属遮栏和金属门;4配电、控制、保护用的屏(柜、箱)及操作台等的金属框架和底座;5交、直流电力电缆的接头盒、终端头和膨胀器的金属外壳和可触及的电缆金属护层和穿线的钢管。穿线的钢管之间或钢管和电器设备之间有金属软管过渡的,应保证金属软管段接地畅通;6电缆桥架、支架和井架;7装有避雷线的电力线路杆塔;8装在配电线路杆上的电力设备;9在非沥青地面的居民区内,不接地、消弧线圈接地和高电阻接地系统中无避雷线的架空电力线路的金属杆塔和钢筋混凝土杆塔;10承载电气设备的构架和金属外壳;11发电机中线点柜外壳、发电机出线柜、封闭母线的外壳及其他裸露的金属部分;12气体绝缘全封闭组合电器(GIS)的外壳接地端子和箱式变电站的金属箱体;13电热设备的金属外壳;14铠装控制电缆的金属护层;15互感器的二次绕组;在TN系统中,下列电气设备不带电的外露可导电部分应做保护接零:1电机、变压器、电器、照明器具、手持式电动《电气装置安装工程接地装置施工及验收规范》GB50169-20063.1《施工现场临时用电安全技术规范》JGJ46-20055.2.12序号安全隐患标准内容依据标准工具的金属外壳;2电气设备传动装置的金属部件;3配电柜与控制柜的金属框架;4配电装置的金属箱体、框架及靠近带电部分的金属围栏和金属门;5电力线路的金属保护管、敷线的钢索、起重机的底座和轨道、滑升模板金属操作平台等;6安装在电力线路杆(塔)上的开关、电容器等电气装置的金属外壳及支架。12接地线规范接地线不规范;3.14接地线不应作其他用途。3.2.5不得采用铝导体作为接地体或接地线。3.2.9不得利用蛇皮管、管道保温层和金属外皮或金属网、低压照明网络的导线铅皮以及电缆金属护层作接地线。蛇皮管两端应采用自固接头或软管接头,且两端应采用软铜线连接。《电气装置安装工程接地装置施工及验收规范》GB50169-20063.14、3.2.5、3.2.913接地线电气设备的接地线采取串连的方式;3.3.5每个电气装置的接地应以单独的接地线与接地汇流排或接地干线相连接,严禁在一个接地线中串接几个需要接地的电气装置。《电气装置安装工程接地装置施工及验收规范》GB50169-20063.3.52、配电室及自备发电机组;3、配电线路;3序号安全隐患标准内容依据标准4、配电箱及开关箱;3配电箱、开关箱配电箱的箱门内无系统图和开关电器未标明用途,未设专人负责;8.3.1配电箱、开关箱应有名称、用途、分路标记及系统接线图。8.3.2配电箱、开关箱箱门应配锁,并应由专人负责。《施工现场临时用电安全技术规范》JGJ46-20058.3.18.3.213张贴警告标识在总电源处外未设置闲人禁止入内标示牌;各电箱未张贴警告标识;在总电源处外应设置“禁止入内”禁止标志牌;各电箱应张贴“当心触电”警告标志;《安全标志及其使用导则》GB2894-20084序号安全隐患标准内容依据标准14仓储场所配电箱及开关配电箱及开关设置在仓库内。8.5仓储场所的每个库房应在库房外单独安装电气开关箱,保管人员离库时,应切断场所的非必要电源。《仓储场所消防安全管理通则》GA1131-20145、机器、设备用电安全;1机械设备、灯具金属外壳机械设备、灯具金属外壳未作接零(PE)保护;...

1、当您付费下载文档后,您只拥有了使用权限,并不意味着购买了版权,文档只能用于自身使用,不得用于其他商业用途(如 [转卖]进行直接盈利或[编辑后售卖]进行间接盈利)。
2、本站所有内容均由合作方或网友上传,本站不对文档的完整性、权威性及其观点立场正确性做任何保证或承诺!文档内容仅供研究参考,付费前请自行鉴别。
3、如文档内容存在违规,或者侵犯商业秘密、侵犯著作权等,请点击“违规举报”。

碎片内容

2022电气安全隐患排查手册.docx.docx

您可能关注的文档

国企EHS+ 关注
实名认证
内容提供者

国企EHS小张,专门收集EHS资料

确认删除?