电脑桌面
添加EHS学习资料网—安全环保健康、应急生产资料学习交流网站到电脑桌面
安装后可以在桌面快捷访问

GB50160安全距离汇总.docxVIP专享VIP免费原创优质

GB50160安全距离汇总.docx_第1页
1/17
GB50160安全距离汇总.docx_第2页
2/17
GB50160安全距离汇总.docx_第3页
3/17
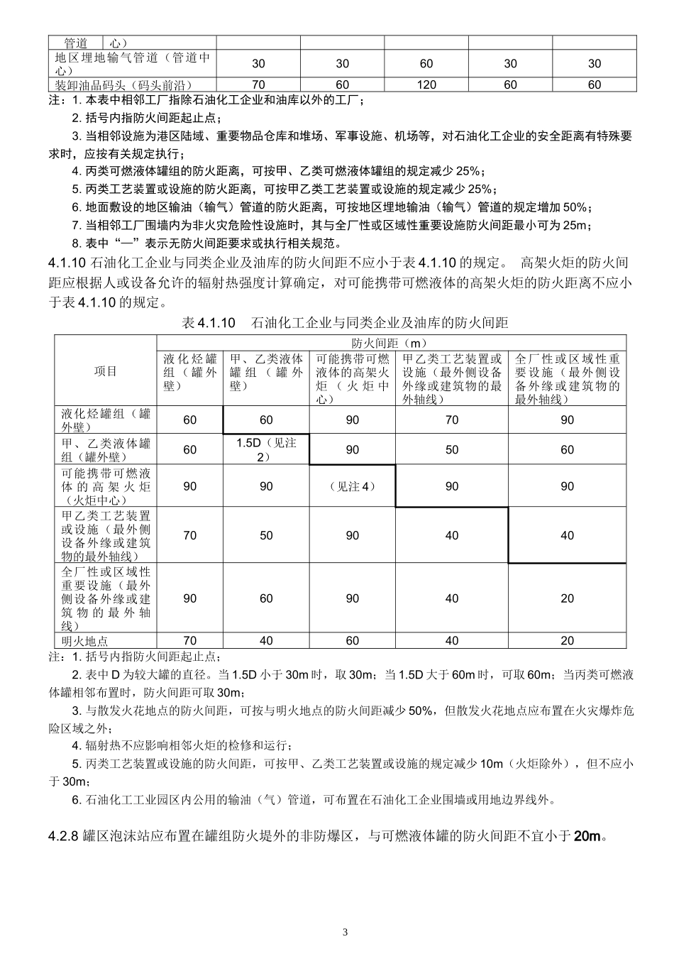
安全距离篇本文内容摘自GB50160-2008《石油化工企业设计防火规范》1表4.1.9石油化工企业与相邻工厂或设施的防火间距相邻工厂或设施防火间距(m)液化烃罐组(罐外壁)甲、乙类液体罐组(罐外壁)可能携带可燃液体的高架火炬(火炬中心)甲乙类工艺装置或设施(最外侧设备外缘或建筑物的最外轴线)全厂性或区域性重要设施(最外侧设备外缘或建筑物的最外轴线)居民区、公共福利设施、村庄15010012010025相邻工厂(围墙或用地边界线)120701205070厂外铁路国家铁路线(中心线)55458035—厂外企业铁路线(中心线)45358030—国家或工业区铁路编组站(铁路中心线或建筑物)5545803525厂外公路高速公路、一级公路(路边)35308030—其他公路(路边)25206020—变配电站(围墙)80501204025架空电力线路(中心线)1.5倍塔杆高度1.5倍塔杆高度801.5倍塔杆高度—Ⅰ、Ⅱ国家架空通信线路(中心线)50408040—通航江、河、海岸边25258020—地区埋地输油原油及成品油(管道中心)3030603030液化烃(管道中60608060602管道心)地区埋地输气管道(管道中心)3030603030装卸油品码头(码头前沿)70601206060注:1.本表中相邻工厂指除石油化工企业和油库以外的工厂;2.括号内指防火间距起止点;3.当相邻设施为港区陆域、重要物品仓库和堆场、军事设施、机场等,对石油化工企业的安全距离有特殊要求时,应按有关规定执行;4.丙类可燃液体罐组的防火距离,可按甲、乙类可燃液体罐组的规定减少25%;5.丙类工艺装置或设施的防火距离,可按甲乙类工艺装置或设施的规定减少25%;6.地面敷设的地区输油(输气)管道的防火距离,可按地区埋地输油(输气)管道的规定增加50%;7.当相邻工厂围墙内为非火灾危险性设施时,其与全厂性或区域性重要设施防火间距最小可为25m;8.表中“—”表示无防火间距要求或执行相关规范。4.1.10石油化工企业与同类企业及油库的防火间距不应小于表4.1.10的规定。高架火炬的防火间距应根据人或设备允许的辐射热强度计算确定,对可能携带可燃液体的高架火炬的防火距离不应小于表4.1.10的规定。表4.1.10石油化工企业与同类企业及油库的防火间距项目防火间距(m)液化烃罐组(罐外壁)甲、乙类液体罐组(罐外壁)可能携带可燃液体的高架火炬(火炬中心)甲乙类工艺装置或设施(最外侧设备外缘或建筑物的最外轴线)全厂性或区域性重要设施(最外侧设备外缘或建筑物的最外轴线)液化烃罐组(罐外壁)6060907090甲、乙类液体罐组(罐外壁)601.5D(见注2)905060可能携带可燃液体的高架火炬(火炬中心)9090(见注4)9090甲乙类工艺装置或设施(最外侧设备外缘或建筑物的最外轴线)7050904040全厂性或区域性重要设施(最外侧设备外缘或建筑物的最外轴线)9060904020明火地点7040604020注:1.括号内指防火间距起止点;2.表中D为较大罐的直径。当1.5D小于30m时,取30m;当1.5D大于60m时,可取60m;当丙类可燃液体罐相邻布置时,防火间距可取30m;3.与散发火花地点的防火间距,可按与明火地点的防火间距减少50%,但散发火花地点应布置在火灾爆炸危险区域之外;4.辐射热不应影响相邻火炬的检修和运行;5.丙类工艺装置或设施的防火间距,可按甲、乙类工艺装置或设施的规定减少10m(火炬除外),但不应小于30m;6.石油化工工业园区内公用的输油(气)管道,可布置在石油化工企业围墙或用地边界线外。4.2.8罐区泡沫站应布置在罐组防火堤外的非防爆区,与可燃液体罐的防火间距不宜小于20m。3表4.2.12石油化工厂总平面布置的防火间距注:1.分子适用于石油化工装置,分母适用于炼油装置;2.工艺装置或可能散发可燃气体的设施与工艺装置明火加热炉的防火间距应按明火的防火间距确定;3.工厂消防总站与甲类工艺装置的防火间距不应小于50m。区域性重要设施与相邻设施的防火间距,可减少25%(火炬除外);4.罐组与其他设施的防火间距按相邻最大罐溶剂确定;埋地储罐与其他设施的防火间距可减少50%。当固定顶可燃液体罐采取氮气密封时,其防火距离可按浮顶、内浮顶罐处理;丙B类固定顶与其他设施的防火间距可减少25%;45.单罐容积等于或小于1000m3,可减少25%;大于50000m3,应增加25%(火炬除外);6...

1、当您付费下载文档后,您只拥有了使用权限,并不意味着购买了版权,文档只能用于自身使用,不得用于其他商业用途(如 [转卖]进行直接盈利或[编辑后售卖]进行间接盈利)。
2、本站所有内容均由合作方或网友上传,本站不对文档的完整性、权威性及其观点立场正确性做任何保证或承诺!文档内容仅供研究参考,付费前请自行鉴别。
3、如文档内容存在违规,或者侵犯商业秘密、侵犯著作权等,请点击“违规举报”。

碎片内容

GB50160安全距离汇总.docx

您可能关注的文档

国企EHS+ 关注
实名认证
内容提供者

国企EHS小张,专门收集EHS资料

确认删除?