电脑桌面
添加EHS学习资料网—安全环保健康、应急生产资料学习交流网站到电脑桌面
安装后可以在桌面快捷访问

挂篮施工安全风险告知书.docxVIP专享VIP免费原创优质

挂篮施工安全风险告知书.docx_第1页
1/7
挂篮施工安全风险告知书.docx_第2页
2/7
挂篮施工安全风险告知书.docx_第3页
3/7
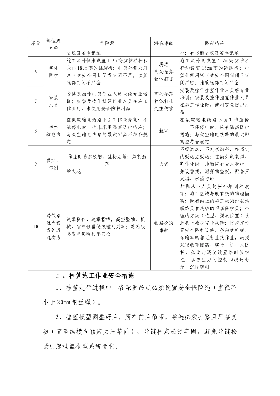
挂篮施工安全风险告知书编号:同志:您在我工区项目部即将从事挂篮施工作业或负责技术、施工、安全、设备、机具、材料管理工作,为了使您更好的了解该项工作中所存在的安全风险及正确的防范措施、应急处置措施等,特编制本安全风险告知书,请您认真阅知,如您有困难和疑惑,请及时向我们专职安全员和工程技术人员提出,他们将会向您耐心讲解。如您确定已清楚了解所从事工作的安全风险后,请在下方签上您的姓名并盖上手印。一、存在的危险源及防范措施序号部位或名称危险源潜在事故防范措施1施工方案挂篮施工无施工方案、设计计算书;施工方案未经审批;施工方案措施不具体、指导性差高处坠落物体打击坍塌等编制挂篮施工方案、设计计算书;施工方案经审批;施工方案措施具体、有指导性2制作组装挂篮制作与组装不符合设计要求;挂篮与梁体连接点无设计或设计不合理;挂篮与梁体连接点部件制作及埋设不合设计要求;挂篮滑道及顶进系统不合设计要求坍塌高处坠落物体打击挂篮制作与组装符合设计要求;挂篮与梁体连接点有设计且设计合理;挂篮与梁体连接点部件制作及埋设符合设计要求;挂篮滑道及顶进系统符合设计要求3材质材质不符合设计要求、杆件严重变形、局部开焊;杆件,部件锈蚀未刷防锈漆坍塌高处坠落物体打击材质符合设计要求、构件焊接、搭接、油漆符合要求4挂篮移动及拆除挂篮移动长度及固定点未按施工方案实施;挂篮拆除未按施工方案实施坍塌高处坠落物体打击起重伤害挂篮移动长度及固定点按施工方案实施;挂篮拆除按施工方案实施5交底与验收挂篮材质、配件进场无验收手续;第一次使用前未经荷载试验;每次使用前未经检查验收或资料不全;无书面坍塌高处坠落物体打击挂篮材质、配件进场有验收手续;第一次使用前经荷载试验;每次使用前经检查验收且资料齐序号部位或名称危险源潜在事故防范措施交底及签字记录全;有书面交底及签字记录6架体防护施工层外侧未设置1.2m高防护栏杆和未作18cm高的跳脚板;挂篮外侧未用密目式安全网封闭或封闭不严;挂篮底部封闭不严密坍塌高处坠落物体打击施工层外侧设置1.2m高防护栏杆和设置18cm高的跳脚板;挂篮外侧用密目式安全网封闭且封闭严密;挂篮底部封闭严密7安装人员安装及操作挂篮作业人员未经专业培训;安装及操作挂篮作业人员在施工作业时,未使用安全防护用品高处坠落物体打击起重伤害安装及操作挂篮作业人员经专业培训;安装及操作挂篮作业人员在施工作业时,使用安全防护用品8架空输电线在架空输电线路下面工作未停电;不能停电时,也未采用隔离防护措施;与架空输电线路的最近距离不符合规定触电在架空输电线路下面工作应停电,不能停电时,应有隔离防护措施;与架空输电线路的最近距离应符合规定9吸烟、焊割作业时随意吸烟,乱扔烟蒂;焊割溅落的火花火灾不吸游烟,不乱扔烟蒂,在指定的吸烟点吸烟;在高处电氧焊、割作业时,地面应有专人看护,并设警戒,溅落物垫板,配备灭火器、水消防砂10跨铁路既有线或邻近既有线违章操作、违章指挥;高空坠物,机械、物料倾覆侵限碰刮列车;路基线路变型影响列车安全铁路交通事故加强从业人员的安全培训和教育;施工区域与既有线的物理隔离;既有线上的施工必须设驻站联络员和足够的现场防护员;合理的方案(选型、摆放位置)从源头上减少安全风险;按规定设置安全防护设施;移动式机械、运输车辆邻近营业线作业,必须采取物理隔离,实行一机一人防护,必要时还要设置临时防护桩;加强压力的控制和现场变形、沉降观测二、挂篮施工作业安全措施1、挂篮走行过程中,各承重吊点必须设置安全保险绳(直径不小于20mm钢丝绳)。2、挂篮模型调整好后,所有前后吊带,导链必须打紧且严禁变动(直至纵横向预应力压浆前),导链挂点必须牢固,避免导链松紧引起挂篮模型系统变化。3、挂篮所有吊带未经技术部门许可,严禁松动。4、施工用电焊机接地线严禁接到竖向精轧螺纹钢、挂篮吊带及斜拉杆上,电焊、氧割作业必须远离精轧螺纹钢。5、施工好的梁体严禁乱堆乱放,桥面及箱体内必须整洁,施工机械、材料堆放有序,0#段以外梁段除施工用电焊机及少许施工用钢筋、管道外,不得堆放重物,以确保梁体稳定...

1、当您付费下载文档后,您只拥有了使用权限,并不意味着购买了版权,文档只能用于自身使用,不得用于其他商业用途(如 [转卖]进行直接盈利或[编辑后售卖]进行间接盈利)。
2、本站所有内容均由合作方或网友上传,本站不对文档的完整性、权威性及其观点立场正确性做任何保证或承诺!文档内容仅供研究参考,付费前请自行鉴别。
3、如文档内容存在违规,或者侵犯商业秘密、侵犯著作权等,请点击“违规举报”。

碎片内容

挂篮施工安全风险告知书.docx

您可能关注的文档

国企EHS+ 关注
实名认证
内容提供者

国企EHS小张,专门收集EHS资料

确认删除?