电脑桌面
添加EHS学习资料网—安全环保健康、应急生产资料学习交流网站到电脑桌面
安装后可以在桌面快捷访问

危险化学品安全管理专项检查表.docxVIP专享VIP免费原创优质

危险化学品安全管理专项检查表.docx_第1页
1/3
危险化学品安全管理专项检查表.docx_第2页
2/3
危险化学品安全管理专项检查表.docx_第3页
3/3
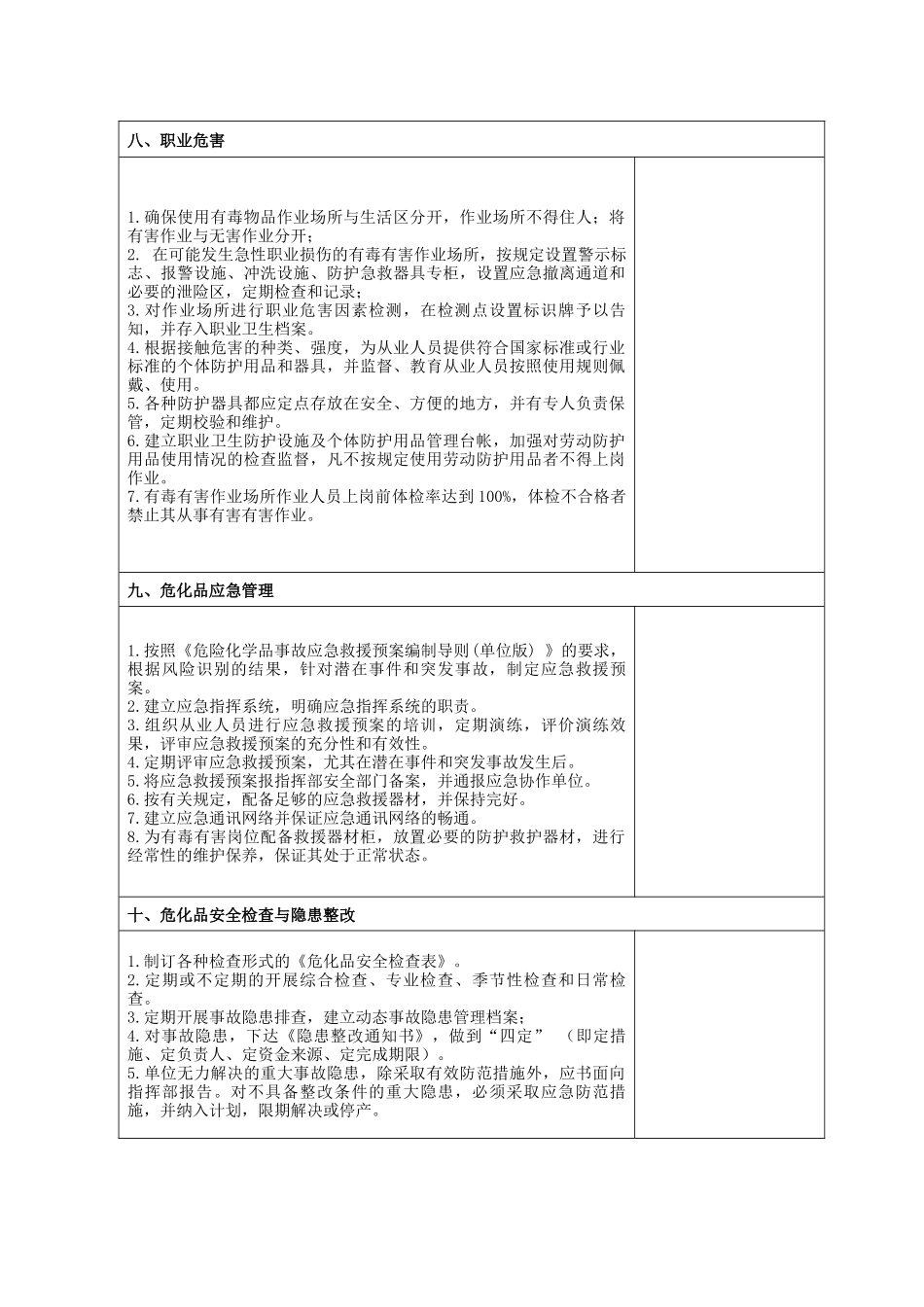
危险化学品安全管理专项检查表检查要素检查内容检查结果一、危化品管理机构和职责1.明确危险化学品安全管理部门,落实专责或兼职管理人员;2.明确管理人员及从业人员的安全职责;3.明确危化品安全管理部门、相关基层单位安全职责;二、法律法规与危化品管理制度1.收集安全生产法律法规、危险化学品管理规定、标准及其他安全管理制度;定期进行更新;2.修订和健全本单位安全生产规章制度;3.根据生产工艺、技术、设备特点和原材料、辅助材料、产品的危险性编制危化品岗位安全操作规程;4.将有关法律法规、规章制度和安全操作规程发放到有关的工作岗位,及时对从业人员进行宣传和培训;5.定期评审和修订安全生产规章制度和危化品安全操作规程。三、安全培训教育1.对危化品从业人员进行安全技能训练和安全培训教育,考核合格方可上岗;2.特种作业人员必须按照国家有关规定经专门的安全作业培训,取得特种作业操作资格证书,并按规定参加复审;3.对从事危险化学品运输的驾驶员、装卸管理人员、押运人员进行有关安全知识培训;驾驶员、装卸管理人员、押运人员须经所在地交通部门考核合格,取得上岗资格证,方可上岗作业;4.新工艺、新技术、新装置、新产品投产前,其主管部门应组织编制新的安全操作规程,并进行专门培训。有关人员经考核合格,方可上岗操作。5.对新从业人员进行厂、车间、班组安全培训教育;6.对转岗、干部顶岗以及脱离岗位六个月以上者,应进行厂、车间安全培训教育,经考试合格后,方可从事新岗位工作;7.对外来参观、学习等人员进行有关安全规定及安全注意事项的安全培训教育;8.对外来施工单位的作业人员进行入厂前安全培训教育,经考核合格发放入厂证。进入作业现场前,应由作业现场所在单位进行进入现场前安全培训教育。9.危化品从业基层单位、班组应开展班组安全活动;班组安全活动应有内容、有记录;四、重大危险源管理1.确定单位的重大危险源,建立重大危险源管理制度;2.重大危险源应登记建档,进行定期检测、评估、监控;3.针对重大危险源制定应急预案,告知单位员工和相关人员在紧急情况下应采取的应急措施;五、危化品生产(储存、使用)设备设施1.制订危化品设备设施安全管理制度;2.建立设备设施台帐;3.各种安全设施应有专人负责管理,定期检查和维护保养并落实到人。安全设施应编入设备检修计划,定期检修。4.根据危险化学品的种类、特性,在车间、库房等作业场所设置相应的安全设施、设备,并按照国家标准和有关规定进行维护、保养,符合安全运行要求;5.建立危化品特种设备台帐和档案,定期检测检验,证件齐全。特种设备操作人员持证上岗。6.建立危化品监测设备(仪器)台帐,定期进行校准和维护,并保存校准和维护活动的记录。7.制定关键装置、重点部位安全管理制度,实行单位领导人员定点挂点的安全管理机制;8.挂点领导对所负责的关键装置、重点部位负有安全监督与指导责任,并至少每月到挂点部门和部位进行一次安全活动;9.建立关键装置、重点部位档案及安全检查制度,定期进行巡检;10.制定关键装置、重点部位应急预案,至少每年进行一次演练。11.建立危化品设备设施安全检维修管理制度,明确检维修时机和频次;12.制定检维修计划;13.进行检维修前,对检维修作业进行风险评价,采取有效的措施控制风险;六、现场作业安全1.对动火、进入受限空间、动土、临时用电、高处作业等实施作业许可票管理,严格履行审批手续。2.在易燃易爆、有毒有害场所的适当位置张贴警示标志和告知牌;3.在可能产生严重职业危害作业岗位的醒目位置设置警示标志和警示说明,告知产生职业危害的种类、后果、预防及应急救治措施等内容;4.在检维修、施工、吊装等作业现场设置警戒区域和警示标志。5.对动火、进入受限空间、临时用电、高处作业、起重、动土、施工作业、高温作业等直接作业环节进行风险分析,制定控制措施,配备、使用安全防护用品,配备监护人员;6.制订和履行严格的危险化学品储存、出入库安全管理制度及运输、装卸安全管理制度。七、产品安全与危害告知1.对所有可能接触和产生的危险化学品(包括产品、原料和中间体)进行普查,建立危险化学品档案。2....

1、当您付费下载文档后,您只拥有了使用权限,并不意味着购买了版权,文档只能用于自身使用,不得用于其他商业用途(如 [转卖]进行直接盈利或[编辑后售卖]进行间接盈利)。
2、本站所有内容均由合作方或网友上传,本站不对文档的完整性、权威性及其观点立场正确性做任何保证或承诺!文档内容仅供研究参考,付费前请自行鉴别。
3、如文档内容存在违规,或者侵犯商业秘密、侵犯著作权等,请点击“违规举报”。

碎片内容

危险化学品安全管理专项检查表.docx

您可能关注的文档

国企EHS+ 关注
实名认证
内容提供者

国企EHS小张,专门收集EHS资料

确认删除?