远景能源(江苏)有限公司 单号:YB0001申请部门申请人申请日期承包商单位承包商负责人及电话远景监管人及电话作业开始时间作业结束时间作...
火力发电企业新员工入场安全培训01安全概述0203消防安全知识04安全标志05事故应急处理06反违章07火电厂输煤系统的工艺流程目录安全生产规章...
新员工入场安全教育施工项目部目 录2 基本权利和义务1 安全生产基本知识4 认识安全标志3 安全常识5 主要危险源及应对措施6 安全用电...
施工单位入场安全告知培训目录C O N T E N T S基本要求1危害告知2劳动防护3工器具安全4作业许可5应急处置6文明施工7奖惩条例8一、基...
入场安全资料整合一、安全生产组织机构•此目录下主要收集在建项目三类人员证件及公司下发的建立项目安全生产委员会的任命文件及其他人员变...
承包商承包商 入场安全 入场安全教育培训 教育培训 主要内容主要内容培训目的培训目的 明确承包商安全管理的责任和要求,通过培训,...
承包商入场安全教育培训 安全经验分享07/02/25主要内容07/02/25培训目的 明确承包商安全管理的责任和要求,通过培训,能够让承包商充分了...
承包商承包商 入场安全 入场安全教育培训 教育培训 主要内容主要内容培训目的培训目的 明确承包商安全管理的责任和要求,通过培训,...
承 包 商 入 场 安 全 教 育 培 训 安全经验分享培训目的及要求相关术语解释及法规要求公司生产特点入场安全要求高危作业安全要...
承包商承包商 入场安全 入场安全教育培训 教育培训 主要内容主要内容培训目的培训目的 明确承包商安全管理的责任和要求,通过培训,...
新工人入场三级安全教育登记表工程名称: 三盆镇易地扶贫搬迁工程项目 施工单位:遵义市道路桥梁工程有限责任公司姓名性 别出生年月年 ...
教育内容一、新参加电气工作人员,必须经过安全知识教育后,方可下现场随同专门人员参加指定工作,但不得单独工作。二、电气工作人员必须身...
入场施工安全协议书甲方: 乙方:经甲乙双方商定,本着安全第一,遵纪守法、相互尊重、负责的精神,特制定如下“入场施工安全协议书”。 ...
入场装潢安全施工协议书甲方:乙方: 为确保施工期间双方的人身、财产安全,经双方友好协商,达成如下协议:一、乙方派员进场施工之前必须...
入场施工安全协议书甲方: 乙方:经甲乙双方商定,本着安全第一,遵纪守法、相互尊重、负责的精神,特制定如下“入场施工安全协议书”。 ...
入场施工安全协议书甲方: 乙方:经甲乙双方商定,本着安全第一,遵纪守法、相互尊重、负责的精神,特制定如下“入场施工安全协议书”。 ...
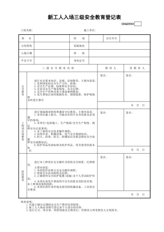
新工人入场三级安全教育登记表GDAQ20502姓 名性 别出生年月文化程度家庭地址入场日期班 组平安卡号身份证号三 级 安 全 教 育 内...
节后复工入场安全告知手册,人手一份.rar
项目部员工进场安全教育培训第一讲安全生产基本知识一、什么是安全生产,它的意义是什么?安全生产:是指在劳动生产过程中,通过努力改善...
XXXXXX有限公司建筑施工安全教育部门:工程管理部建筑施工安全教育二、建筑施工六大伤害三、施工现场安全管理一、安全知识3一、安全知识...


