创建“平安校园”活动实施方案为认真贯彻落实开展安全大检查的主要内容,切实做好学校治安综合治理工作。创造稳定的治安环境和文明的育人环...
生产安全培训活动总结优质 4 篇-安全生产总结 [导语]生产安全培训活动总结共含 4 篇,由的会员投稿推荐,小编希望以下多篇 xx 对你...
xxxx 年安全生产月活动总结-安全生产总结xxxx 年安全生产月活动总结实现安全生产,是我们始终追求的终极目标。在这一目标的引领下,以安...
Print沥青厂开展安全生产月活动的工作计划 为进一步加强安全宣传,营造安全生产氛围,我厂围绕“安全第一、预防为主、综合治理”的指导方...
Print建筑行业安全生产宣教活动工作计划各工程建设责任主体、各有关单位: 为加强工程质量安全管理,有效防范和遏制建筑施工安全生产事故...
Print城管局安全生产月活动工作计划 根据市委宣传部、市安全生产监督管理局、市广播电视局、市总工会、共青团镇江市委《关于开展 xx 年"...
Print百日安全生产活动实施工作计划 为了进一步加强安全管理工作,强化安全意识,促进安全生产目标的实现,确保我公司安全生产无事故,结...
模板一 2020 年“安全生产月”活动方案为深入宣传贯彻习近平新时代中国特色社会主义思想和党中央、国务院关于加强安全生产工作的决策部署...
模板一 2019 年“安全生产月”活动方案为深入宣传贯彻习近平新时代中国特色社会主义思想和党中央、国务院关于加强安全生产工作的决策部署...
2020 年消防月活动方案目录一、消防日和消防月的活动由来....................................................4(一)119 消防日的由来...
ABC 安全“安全生产月”活动总结 根据集团公司《201x 年集团公司“安全生产月”活动方案》的通知精神,客运公司结合实际,紧紧围绕“强...
2020 年“安全生产月”活动总结为认真贯彻落实开展 2020 年 6 月份以“消除事故隐患,筑牢安全方向”为主题的“安全生产月”活动要求...
20**汇报人: ABC 安全生命至上 安全发展“ 安全生产月“活动总结20**“ 安全生产月”概述The 20** safety month summary0020** ...
塔式起重机使用作业活动风险分级管控清单编号:10风险点作业步骤危险源或潜在事件评价级别I-IV风险分级事故类型控制措施管控层级责任单位责...
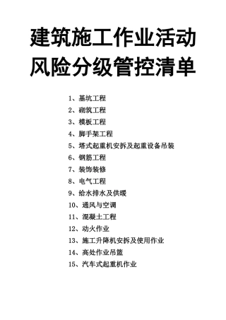
建筑施工作业活动风险分级管控清单1、基坑工程2、砌筑工程3、模板工程4、脚手架工程5、塔式起重机安拆及起重设备吊装6、钢筋工程7、装饰装...
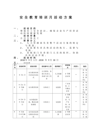
安 全 教 育 培 训 月 活 动 方 案一 、活 动 目 的增 强 员 工 安 全 意 识 , 确 保 企 业 生 产 经 营 ...
安全生产责任制深化落实年活动实施计划编 制:签 发 人:签发日期:目 录一、组织保障..........................................4(...
创建“平安校园”活动实施方案为认真贯彻落实开展安全大检查的主要内容,切实做好学校治安综合治理工作。创造稳定的治安环境和文明的育人环...
企业安全生产管理台账台账种类: 反“三违”活动 单位名称:温州市嘉麟表面处理设备有限公司台账编号: 08 说 明一、《中华人民共和国安...
GDAQ20601班组班前安全活动记录工程名称: 广州市国家档案馆新馆二期工程(机电安装)施工单位: 广州市水电设备安装有限公司班组名称:...


