书����������������������������������������������������������������...
特别报告│1 August 2022 fitchbohua.cn 0 工商企业&金融机构&结构融资 绿色汽车金融 中国绿色汽车金融蓄势待发 特别报告│1 Augu...
液氯汽车罐车事故应急救援预案指南YZ0206-2009国家质检总局特种设备事故调查处理中心液氯汽车罐车事故应急救援预案指南 YZ0206-2009前 ...
液化石油气汽车罐车事故应急救援预案指南YZ0205—2009国家质检总局特种设备事故调查处理中心液化石油气汽车罐车事故应急救援预案指南 YZ02...
ICS 71.080.99 Z60 DB32 江苏省地方标准 DB 32/ 2862—2016 表面涂装(汽车制造业)挥发性有机物 排放标准 Emission standard ...
某汽车制造厂 2020 年安全经理招聘考试试卷笔试试卷岗位名称:安全经理总分:100 分一、专业知识部分(60 分)(单选题,1 题 1 分...
电动汽车的维护保养作业培训电动汽车维护保养作业规范任务一1. 掌握电动汽车维护保养作业规范;2. 掌握电动汽车维护保养类别、项目及内容...
新能源汽车充电设施基本知识及安全管理C O N T E N T S目录基础知识01安全隐患02安全保障03安全检查04C O N T E N T S目录基...
新能源汽车充电设施基本知识及安全管理C O N T E N T S目录基础知识01安全隐患02安全保障03安全检查04C O N T E N T S目录基...
Print汽车修理厂安全生产工作计划 工作计划 是行政活动中使用范围很广的重要公文,也是应用写作的一个重头戏。下面,小编为大家分享汽车修...
汽车服务业安全事故应急预案(仅供参考请结合本单位实际情况编写)1.总则1.1 目的为贯彻落实“安全第一、预防为主”的方针,积极应对安全...
汽车站各岗位责任清单客运分公司主要负责人安全生产责任清单 1.根据国家、地方、行业及公司相关的安全生产法律法规、标准、方针、政策、规...
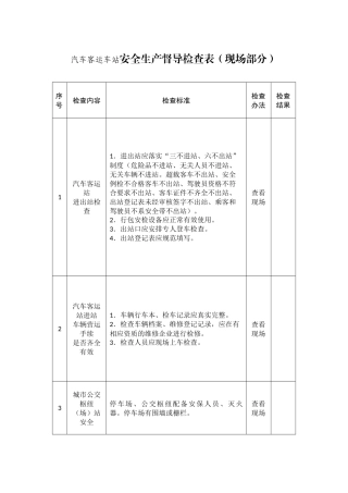
汽车客运车站安全生产督导检查表(现场部分) 序号检查内容检查标准检查办法检查结果1汽车客运站进出站检查1.进出站应落实“三不进站、六...
汽车式起重机安全操作规程1 适用范围本规程规定了汽车式起重机安全操作有关规定。本规程适用于公司汽车式起重机作业。2 主要内容2.1 起...
汽车散装放料岗位安全操作规程一、本规程适用于烧成车间汽车散装放料岗位。二、上岗前按规定佩带劳动保护用品。三、严禁酒后上岗和当班饮酒...
汽车维护驾驶员应知常识根据维护的范围可分为:一级维护二级维护日常维护各级维护的主要作业范围日常维护:由驾驶员完成:出车前对水、油、...
新能源汽车充电设施消防安全管理培训01020304目录页基础知识安全隐患安全保障安全检查01基础知识基础知识基础知识非车载充电机交流充电桩充...
现场安全改善着眼点“好好做安全,有人因你而安全”“好好做安全,有人因你而安全”目录CONTENTS前言一做好5S活动STOP6+α目的STOP6+α定义...
LNG汽车加气站安全管理制度汇编微信公众号:EHS文库目录LNG汽车加气站安全管理制度汇编.......................1前言........................


