2022 年化工企业安全生产大检查实施方案___月___日上午<10时左右,位于我市镇的化工有限公司硬脂酸造粒车间发生爆燃事故,事故共造成___人...
微信搜一搜:安全小课桌,关注公众号,免费获取更多安全资料冬季安全大检查隐患排查活动方案公司各部门:为了认真贯彻《XX 省安全生产委员...
春季安全大检查重点培训讲师培训日期目录查安全生产管理隐患查作业人员不安全行为查物的不安全状态查作业环境安全隐患制造业危险有害因素辨...
高层住宅消防安全大检查行动方案目前全省高层住宅小区、高层商住楼普遍存在物业服务企业消防安全主体责任不落实、管理不规范、占用消防车道...
Print乡镇岁末年初安全生产大检查工作计划 元旦、春节两大节日即将来临,安全工作显得非常重要。以下是小编给大家分享的乡镇岁末年初安全...
Print乡镇今冬明春安全生产大检查工作计划 今天 CN 小编精心为大家整理了乡镇今冬明春安全生产大检查 工作计划 ,供大家阅读参考。 ...
Print岁末年初的安全生产大检查工作计划 导语:贯彻执行需要我们根据现实情况,去做足够的调查和了解。结合企业现实情况,做出的计划才会...
高层住宅消防安全大检查行动方案目前全省高层住宅小区、高层商住楼普遍存在物业服务企业消防安全主体责任不落实、管理不规范、占用消防车道...
企业安全生产大检查实施方案 5 篇 篇一:企业安全生产大检查实施方案 企业安全生产大检查实施方案 >方案一:企业安全生产大检查实施方...
-1+-附件单位:检查人:序号检查项目检查内容检查结果1是否成立消防安全委员是否定期召开消委会会议是否明确消防管理职能部门是否确定专职...
全国安全大检查内业资料清单根据安委会明电 3 号文、13 号文开展的全国安全大检查内容,并结合包头市安全生产委员会下发的 11 号文、5...
春季安全大检查自查报告为深入贯彻落实国家电网公司各项安全工作部署,强化藏中联网工程建设安全管控能力。全方位确保安全可控、在控、能控...
春季安全大检查自查报告为了认真落实“安全第一、预防为主、综合治理”的安全生产方针,贯彻执行上级关于开展20xx年春季安全大检查的文件精...
春季安全大检查自查报告为了深入贯彻的落实春季安全大检查通知,响应国家电网安全稳定优质服务廉政建设电视电话会议和安全生产工作会议精神...
春季安全大检查自查报告根据电力行业特性和市供电局要求,我公司于3月28日下发《关于开展春季安全大检查活动的通知》,从3月30日——5月10...
春季安全生产大检查的全套工作方案.rar
施工企业春季安全生产大检查检查表安全管理检查评分表表3.0.2序号检查项目扣分标准应得分数扣减分数实得分数1保证项目安全生产责任制未建立...
****化工股份有限公司暑期汛期安全生产大检查方案近期,国内外事故频发,为认真贯彻细化落实习近平总书记、李克强总理等党中央、国务院领导...
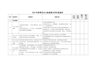
2019年春季安全大检查重点项目检查表序号检查项目检查重点检查内容发现问题整改措施整改责任人整改完成时间1安全管理1.1安全管理制度⑴制度...
附表12019春季安全大检查检查表序号检查项目名称检查内容检查方法检查情况处理意见检查人1安全管理1.1组织机构各分厂、部门成立“春检”组...


