电脑桌面
添加EHS学习资料网—安全环保健康、应急生产资料学习交流网站到电脑桌面
安装后可以在桌面快捷访问

2.双重预防体系建设学习手册.docxVIP专享VIP免费原创优质

2.双重预防体系建设学习手册.docx_第1页
1/34
2.双重预防体系建设学习手册.docx_第2页
2/34
2.双重预防体系建设学习手册.docx_第3页
3/34
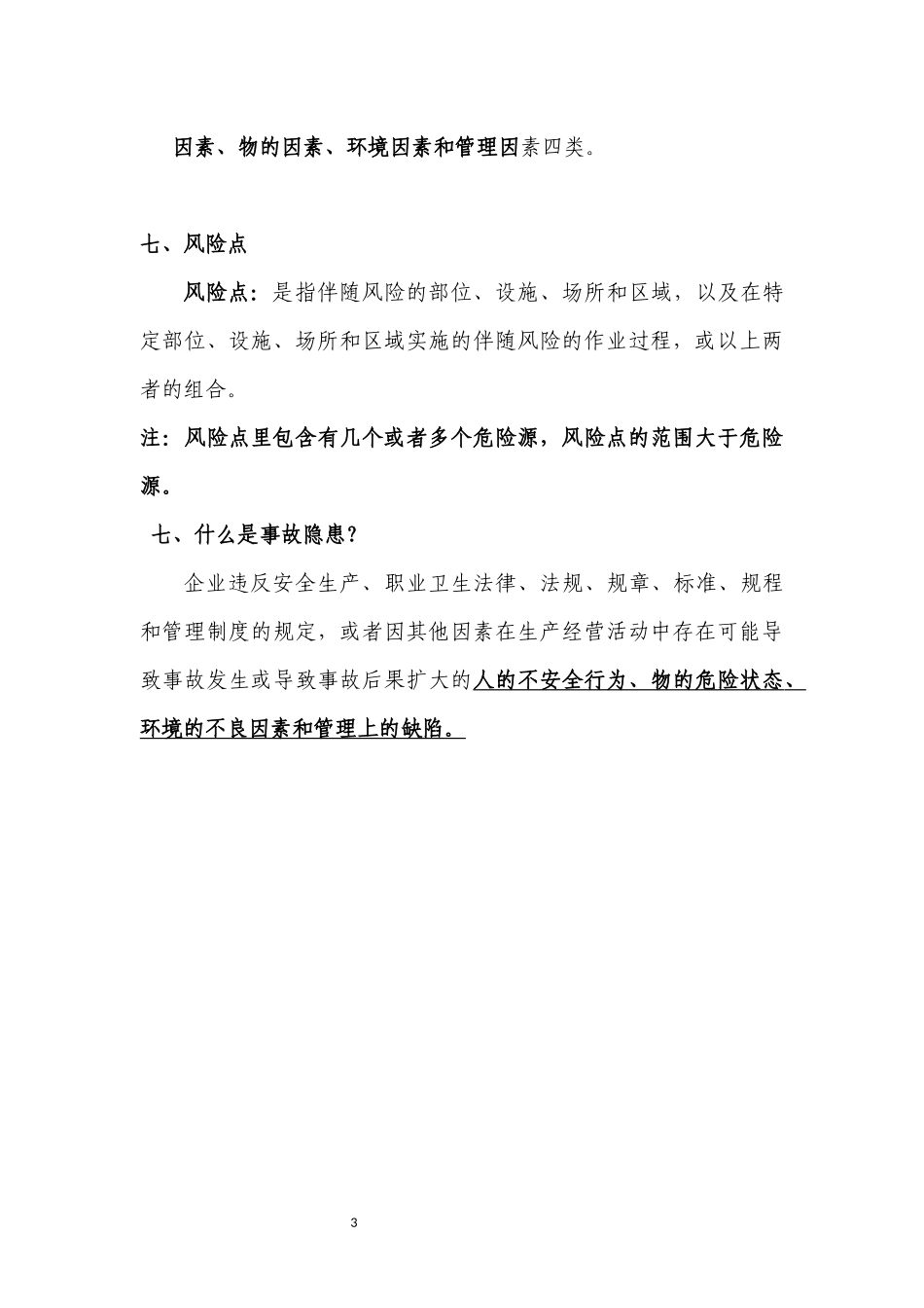
12020年双重预防机制建设学习手册第一部分专业术语的掌握一、双重预防体系双重预防机制就是我们平时说的“双体系”,(1)风险分级管控体系;(2)隐患排查治理体系。二、双体系建设这个名词的来历2016年1月6日,习近平总书记在中央政治局常委会上发表重要讲话,强调“对易发生重特大事故的行业领域采取风险分级管控、隐患排查治理双重预防性工作机制,推动安全生产关口前移”。安全关口前移的意思是什么?就是在事故之前,把事故消除掉。三、企业如何贯彻执行双重预防体系?根据中央指示精神,省级文件要求,市级深化落实要吃透政府文件精神,保证实施过程目标清晰、方向明确;紧跟政府导向,不断修正和改进,确保不走弯路、不做无用功。四、什么是风险风险(R):是生产安全事故或健康损害事件发生的可能性和严重性的组合。可能性(L):是指事故(事件)发生的概率。严重性(S):是指事故(事件)一旦发生后,将造成的人员伤害和经济损失的严重程度。风险(R)=可能性(L)×严重性(S)管控级别为:分四级,代表颜色:红(公司)、橙(车间)、2黄(班组)、蓝(岗位),也及时我们所平时说的:1-4级风险点分级。五、风险的类别(1)固有风险—设备、设施、场所等本身固有(赋存、带有)的能量(电能、势能、机械能、热能等);危险物质(我公司:甲苯、二硫化碳、苯胺、液碱、硫化氢)燃烧、爆炸、腐蚀等产生能量或有害物质。(2)现实风险—人员的不安全行为、物的不安全状态、环境的不安全因素及安全管理缺陷。(3)潜在风险—管理体系不完善、不健全可能导致现实风险发生的各类因素;违背法规及标准规程,如各类人员的安全资格培训、特种作业人员培训、特种设备检测检验、职业健康安全与消防投入及验收等。六、什么是危险源危险源:可能导致人身伤害(或)健康损害和(或)财产损失的根源、状态或行为,或他们的组合。(1)具有能量,或产生释放能量的物理实体,如起重设备、电气设备、压力容器等。(2)包括物的状态和作业环境的状态。(3)决策人员,管理人员以及从业人员的决策行为、管理行为和作业行为。在双重预防体系建设中危险源可称为危险有害因素,分为:人的3因素、物的因素、环境因素和管理因素四类。七、风险点风险点:是指伴随风险的部位、设施、场所和区域,以及在特定部位、设施、场所和区域实施的伴随风险的作业过程,或以上两者的组合。注:风险点里包含有几个或者多个危险源,风险点的范围大于危险源。七、什么是事故隐患?企业违反安全生产、职业卫生法律、法规、规章、标准、规程和管理制度的规定,或者因其他因素在生产经营活动中存在可能导致事故发生或导致事故后果扩大的人的不安全行为、物的危险状态、环境的不良因素和管理上的缺陷。4第二部分风险分级管控体系建设风险分级管控工作流程成立双体系建设组织机构编制下发指导性文件全员学习双体系全员参与危险源识别危险源识别材料汇总定期修订完善公司双体系领导组车间班组级双体系工作小组编制双体系建设制度编制双体系建设指导手册安全部组织全员培训每月安全活动讨论学习对危险源现有管控措施的有效性进行分析各岗位车间部室逐级评审并汇总上报至安全部车间、岗位风险分级管控措施排查表5一、成立组织机构(1)公司双体系领导小组;组长:总经理,负责总体协调和推进。•副组长,各分管副总,负责分管范围内的风险识别、评价和控制管理工作。•组员:各部室、车间负责人,工艺员、设备员、安全员、电气仪表、员工代表等人员,负责具体工作的开展与实施。•职责分工明确任务目标清晰。•人员构成覆盖面要广、全。(2)车间级双体系建设领导小组;二、编写体系文件(1)手册指导手册是开展双体系建设工作的指导性和基础性文件,在不断深入推进中修订和完善,确保文件的时效性和适用性;•安全生产风险分级管控指导手册•生产安全事故隐患排查治理指导手册(2)制度为了解决双体系建设工作怎么干、谁来干、干什么的问题。合理、健全、与时俱进的制度是双体系健康、持续、全面、深入开展的基础和保障。•安全生产风险分级管控制度•安全检查与生产安全事故隐患排查治理制度6•双体系建设奖惩管理制度...

1、当您付费下载文档后,您只拥有了使用权限,并不意味着购买了版权,文档只能用于自身使用,不得用于其他商业用途(如 [转卖]进行直接盈利或[编辑后售卖]进行间接盈利)。
2、本站所有内容均由合作方或网友上传,本站不对文档的完整性、权威性及其观点立场正确性做任何保证或承诺!文档内容仅供研究参考,付费前请自行鉴别。
3、如文档内容存在违规,或者侵犯商业秘密、侵犯著作权等,请点击“违规举报”。

碎片内容

2.双重预防体系建设学习手册.docx

确认删除?