XXX 单位系统建设管理规范V1.020XX 年 XX 月 XX 日目录1目的.......................................................................
碳达峰碳中和标准体系建设指南为贯彻落实党中央、国务院关于碳达峰碳中和重大战略决策,深入实施《国家标准化发展纲要》,根据《建立健全碳...
山东省应急管理厅关于实施《企业安全生产标准化建设定级办法》的通知鲁应急发〔2025〕2 号来自: 安全生产基础处 时间: 2025-02-11 1...
企业安全生产标准化建设定级办法2022.pdf
消防安全重点单位 微型消防站建设标准(试行)公安部印发《消防安全重点单位 微型消防站建设标准(试行)》消防安全重点单位微型消防站建...
城市消防站建设标准 (建标 152-2011) 主编部门:中 华 人 民 共 和 国 公 安 部 批准部门:中华人民共和国住房和城乡建设部 ...
标准分享网 www. bzfxw. com 免费下载 标准分享网 www. bzfxw. com 免费下载www.bzfxw.com www.bzfxw.com 标准分享网 www. bz...
附件 4专职消防队正规化建设管理规范(试行)1 范围本标准规定了专职消防队的内务设置以及消防指战员着装、仪容、举止、礼仪、卫生和作息...
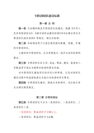
专职消防队建设标准第一章 总 则第一条 为加强和规范专职消防队的建设,根据《中华人民共和国消防法》、《城市消防站建设标准》和《企事...
专职消防队建设标准第一章 总 则第一条 为加强和规范本市专职消防队的建设,根据《中华人民共和国消防法》、《城市消防站建设标准》和《...
DLICS 27.010F09备案号:J192S_2014中华人民共和国电力行业标准PDL 5009.1 — 2014代替 DL 5009.1—2002电力建设安全工作规程第 1 ...
UDC 中华人民共和国国家标准 GR p GB 50194 - 2014 建设工程施工现场供用电安全规范Code for safety of power supply and c...
智慧安全生产管理平台 建设方案书智慧安全生产管理平台建设方案书 产品名称: 智慧安全生产管理平台 起 草 方: 河北安创网络科技有...
1 施工班组安全生产标准化建设管理制度1.1 班组安全教育制度1.1.1 班组在项目安全管理部门的帮助下,制定切合班组实际的教育培训计划,由...
The shortest way to do many things is to only one thing at a time and All things in their being are good fo...
WORK REPORT双重预防机制建设培训2025 年 1 月主讲人: XXX双重预防机制建立背景双重预防机制的构建双重预防机制构建步骤目录CONTENTS...
双重预防机制建设保姆级实操案例教学01 准备工作02 风险分级管控体系建设实践03 隐患排查治理体系建设实践目 录1准备工作准备工作1. ...
XXXX 有限公司应急能力建设自评报告批 准: 审 核: 编 制: 应急能力建设评估办公室2019 年目 录1 公司应急体系建设基本情况......
4、1.18 数字安全免疫力建设指南.pdf
******有限公司文 件宁固海筑发〔2020〕12 号 关于印发安全生产标准化建设推进方案的通知 公司各科室:今年要继续对照《水利工程施工单...


