青岛市人民政府令第 225 号《青岛市生产安全事故隐患排查治理办法》已于 2012 年 12 月 18 日经市十五届人民政府第十四次常务会议...
江 苏 省 生 产 安 全 事 故 应 急 预 案管 理 办 法实 施 细 则第 一 条 为 贯 彻 落 实 《 生 产 安 全 ...
GA703-2007 住宿与生产储存经营合用场所消防安全技术要求本标准的 4.1、4.2、4.3 为强制性,其余为推荐性。本标准由公安部消防局提出。...
中华人民共和国清洁生产促进法(2012)2012-3-2 中华人民共和国清洁生产促进法 来源:法律图书馆 全国人民代表大会常务委员会 中华人民...
第 38 号为落实《中华人民共和国清洁生产促进法》(2012 年),进一步规范清洁生产审核程序,更好地指导地方和企业开展清洁生产审核,我...
环境保护限制生产、停产整治暂行办法 (征求意见稿) 第一章 总 则 第一条 【目的依据】为规范实施环境保护限制生产、停产整治措施,...
关于印发山东省清洁生产审核实施细则的通知SDPR-2017-0040002各市经济和信息化委(节能办)、环保局,各有关单位: 为落实《中华人民共和...
(2002 年 6 月 29 日第九届全国人民代表大会常务委员会第二十八次会议通过 根据 2012 年 2 月 29 日第十一届全国人民代表大会...
环境保护部令部令 第 30 号环境保护主管部门实施限制生产、停产整治办法 《环境保护主管部门实施限制生产、停产整治办法》已于 2014 ...
危险化学品生产储存建设项目安全审查办法第一章 总则 第一条为加强危险化学品生产、储存企业新建、改建、扩建项目安全审查工作,保障危险...
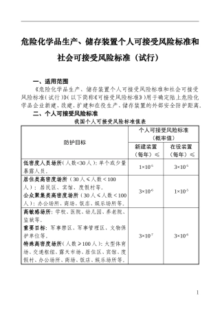
1危险化学品生产、储存装置个人可接受风险标准和社会可接受风险标准(试行)一、适用范围《危险化学品生产、储存装置个人可接受风险标准和...
国家安全生产监督管理总局令 第 5 号《非药品类易制毒化学品生产、经营许可办法》 第 5 号安全监管总局网站2006/04/17稿件来源:【字...
GBT 37243-2019危险化学品生产装置和储存设施外部安全防护距离确定方法.pdf
GB36894-2018危险化学品生产装置和储存设施风险基准.pdf
关 于 印 发 《 山 东 省 危 险 化 学 品 生 产 企 业 安 全 生 产许 可 证 实 施 细 则 》 的 通 知鲁安监...
新版生产安全事故应急预案目 录第一篇 综合应急预案...................................11 总 则......................................
国家安全生产监督管理总局 State Administration of Work Safety国家安全生产监督管理总局 State Administration of Work Safety...
预案编号: DYJT-2021 版本号:2021 第 1 版集团有限公司生产安全事故应急预案2020 年 12 月 8 日发布 2021 年 4 月 1 日...
编制评估方案收集资料成立评估小组差组织专题研究 制定整改方案1 编制说明 编制目的为全面掌握公司应对和处理生产安全事故的情况,对公...
成都市 XXX 化工有限责任公司生产安全事故应急预案 编 号:CDZM/YA-2021版本号:A 版/0 次修改编 制:安全生产领导小组审 核:××...


