第 3 号《生产经营单位安全培训规定》已经 2005 年 12 月 28 日国家安全生产监督管理总局局长办公会议审议通过,现予公布,自 200...
危险化学品生产单位主要负责人和安全生产管理人员复训复习题一、填空题1、消防工作贯彻(预防为主)、(防消结合)的方针。P12、《消防法》...
危险化学品—安全生产管理人员考试题库(新取证人员考试用)安全生产管理人员危险化学品经营单位(初训)1[判断题] 1.生产单位出厂的危险...
附件安全生产培训考试题库模板考核对象危险化学品经营储存单位题目编号001题 型单选题目内容根据《危险货物分类和品名编号》(GB6944-2012...
危险化学品主要负责人及安全生产管理人员考试题库单选题1.总局——理论题部分: C[单选题] ] 混合操作时对于混合易燃、可燃粉尘的设备要...
报告编号:XXX网络安全等级保护HIS 系统等级测评报告委托单位: XXX 单位 测评单位: XXXX 单位 报告时间: 2020 年 03 月 25...
集中用餐单位落实食品安全主体责任监督管理规定 (2025 年 2 月 23 日国家市场监督管理总局令第 98 号公布 自 2025 年 4 月 ...
ICS 67.040 CCS C 50 37 山东省地方标准 DB37/T 4593—2023 重大活动餐饮服务单位食品安全管理要求 Requirements for food sa...
山东省生态环境厅关于印发山东省核技术利用单位监管分类分级工作方案的通知鲁环字〔2022〕125 号各市生态环境局:现将《山东省核技术利用...
特种设备使用单位落实使用安全主体责任监督管理规定(2023 年 4 月 4 日国家市场监督管理总局令第 74 号公布 自 2023 年 5 月...
TSG 特种设备安全技术规范 TSG 07—2019 国家市场监督管理总局颁布 2019 年 5 月 13 日特种设备生产和充装单位 许可规则 Regul...
TSG 特种设备安全技术规范 TSG Z0008—2023 国家市场监督管理总局发布 2023年12月19日 特种设备使用单位安全总监 和安全员考试指南...
压力管道安装单位资格认可实施细则.pdf
应急管理部关于印发《生产经营单位从业人员安全生产举报处理规定》的通知应急〔2020〕69 号国家煤矿安监局,各省、自治区、直辖市应急管理...
生产经营单位安全培训规定(国家安全生产监督管理总局令 第 3 号) 《生产经营单位安全培训规定》已经 2005 年 12 月 28 日国家安...
(生产经营单位安全生产事故应急预案编制导则 AQ/T9002-2006 由国家安全生产监督管理总局于 2006 年 9 月 20 日发布,2006 年 11...
关于印发《山东省生产经营单位劳务派遣人员和灵活用工人员安全管理办法》的通知鲁应急发〔2022〕7 号来自: 政策法规处 时间: 2022-05...
山东省人民政府办公厅关于印发《山东省生产经营单位安全总监制度实施办法(试行)》的通知鲁政办字〔2023〕116 号各市人民政府,各县(市...
SDPR-2021-0020004鲁政办字 〔2021〕60号山东省人民政府办公厅关于 印 发 山 东 省 生 产 经 营 单 位 安...
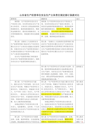
山东省生产经营单位安全生产主体责任规定修订条款对比2018 版2024 版备注第四条 生产经营单位是安全生产的责任主体,对本单位的安全生产...


