普通设备篇1 )正确与错误2 )单项隐患3 )一图多违1 )正确与错误1. 《建筑施工机械与设备 钢筋弯曲机》 JB/T 12076-2014 第 5....
患 排 查汇报人: xxxx 时间: 2022年隐起重设 备感谢您下载包图网平台上提供的 PPT 作品,为了您和包图网以及原创作者的利益,请...
企业常见安全隐患图解认清安全生产形势 吸取事故案例教训强化安全红线意识 提高风险管控水平 前言安全经验分享感谢您下载包图网平台上提...
冶金企业隐患排查图解冶金企业企业隐患排查标准对照图解冶金企业隐患排查图解引用标准规范GB50316 - 2008 《工业金属管道设计规范》GB7...
冶金企业企业隐患排查标准对照图解引用标准规范GB50316 - 2008 《工业金属管道设计规范》GB7231-2003《 工业管道的基本识别色、识别符...
2018/7/21 冶金行业(安监总局 [2017]129 号令) 重大安全生产事故隐患判定标准解读2018/7/21第页2 本判定标准适用于判定工贸行业的重...
打造精品,追求卓越1危险化学品管理打造精品,追求卓越危险化学品的定义及其特性危险化学品的定义及其特性Part1危险化学品危害、预防及...
患 排 查汇报人: xxxx 时间: 2020年隐起重设 备感谢您下载包图网平台上提供的 PPT 作品,为了您和包图网以及原创作者的利益,请...
患 排 查汇报人: xxxx 时间: 2018年隐起重设 备感谢您下载包图网平台上提供的 PPT 作品,为了您和包图网以及原创作者的利益,请...
车间安全可视化标准管理前言安全可视化管理的作用最直接最有效解决现场安全隐患,避免安全事故发生 !目 录CONTENTS运行区域1检修班组2办...
车间安全标识标准ABC 安全安全标识禁止标识 警告标识 指令标识 提示标识 安全标识张贴原则•标志牌设置的高度,应尽量与人眼的视线高...
机械制造企业安全生产标准化考评标准解读一二三培 训 提 纲四概 论作业环境与职业健康考评基础管理考核一概 论概 论《考评标准》的考...
企业现场 6S 目视化标准CIS 手册 CIS : Corporate Identity System 企业视觉形象识别系统 前言 CIS 是企业标准化的基础与核心...
车间安全可视化标准管理安全第一前言安全可视化管理的作用最直接最有效解决现场安全隐患,避免安全事故发生 !目 录CONTENTS运行区域1检修...
安全法律法规及标准概览安全生产方针安全生产法律法规体系安全生产常用法律法规及部门规章123目录安全生产方针第一节 安全生产方针“ 安...
重大事故隐患判定标准与相关事故案例分析前三条:总则住房城乡建设部关于开展房屋市政工程安全生产治本攻坚三年行动的通知建质〔 2024 〕...
建筑工人安全教育培训系列工种专业培训第一部分:八大工种安全教育培训第二部分:其他工种安全教育培训八大工种安全教育培训目录 一 、 ...
安全生产法律法规及规章标准汇编手册迎检、备考、合规一本就够目录一、安全生产相关法律 .................................................
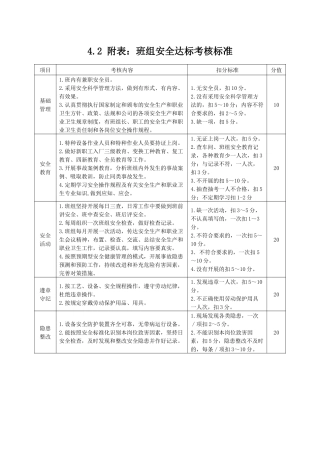
4.2 附表:班组安全达标考核标准项目考核内容扣分标准分值基础管理1.班内有兼职安全员。2.采用安全科学管理方法,做到有形式、有内容、有...
安全生产规章制度和操作规程管理制度 编号:AQ-BZH-008-A1 目的建立安全生产规章制度和安全操作规程的编制、审批、发布、使用、评审、修...


