安全检查表的编制与应用01 / 安全检查表优缺点目录CONTENTS02 / 安全检查表编制03 / 安全检查表概述安全检查表优缺点01一、安全检查...
工贸行业企业有限空间作业安全检查表(说明:本表仅用于有限空间作业安全检查,应配合其他表格使用)企业名称(盖章)企业主要负责人及电话...
班组检查记录表车间: 检查人: 时间: 序号类型检查标准检查结果备注1作业活动详见隐患排查清单2作业活动详见隐患排查清单3作业活动详...
班组检查记录表车间: 检查人: 时间: 序号类型检查标准检查结果备注1设备设施详见隐患排查清单2设备设施详见隐患排查清单3设备设施详...
应急救援监督检查表单位名称: 检查日期: 年 月 日序号检查项目检查内容检查结果1应急组织建立应急救援组织。本单位主要负责人任总指...
事故管理检查表单位名称: 检查日期: 年 月 日序号检查项目检查内容检查结果1事故报告企业按照事故报告程序及时、如实地向政府有关部...
安全教育检查表单位名称: 检查日期: 年 月 日序号检查项目检查内容检查结果1组织管理安全教育纳入培训教育年度计划和中长期计划,所...
安全生产责任检查表单位名称: 检查日期: 年 月 日序号检查项目检查内容检查结果1生产经营单位 法定代表人建立、健全安全管理网络体...
安全生产规章制度检查表单位名称: 检查日期: 年 月 日序号检查项目检查内容检查结果1安全责任制明确各类人员的安全生产责任并签署了...
综合安全管理检查表单位名称: 检查日期: 年 月 日序号检查项目检查内容检查结果1资质检查矿山、建筑施工单位和危险化学品、烟花爆竹...
安全生产执法综合检查表(据 24 号令)单位名称: 检查日期: 年 月 日序号检查项目检查内容检查结果1依法取得有关安全生产行政许可...
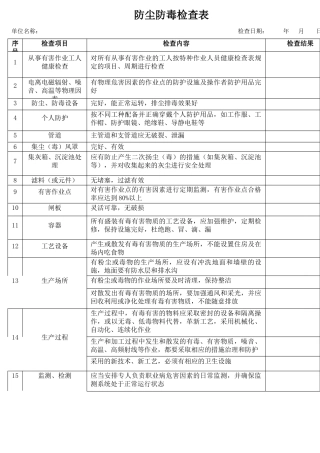
防尘防毒检查表单位名称: 检查日期: 年 月 日序号检查项目检查内容检查结果1从事有害作业工人健康检查对所有从事有害作业的工人按特...
腐蚀性物品储存安全检查表单位名称: 检查日期: 年 月 日序号检查项目检查内容检查结果1储存条件库房应是阴凉、干燥、通风、避光的防...
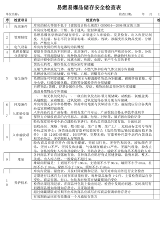
易燃易爆品储存安全检查表单位名称: 检查日期: 年 月 日序号检查项目检查内容检查结果1库房条件库房的耐火等级不低于《建筑设计防火...
毒害品储存安全检查表单位名称: 检查日期: 年 月 日序号检查项目检查内容检查结果1库房的条件库房的耐火等级不低于 GB50016-2006 ...
危险化学品库安全检查表单位名称: 检查日期: 年 月 日序号检查项目检查内容检查结果1危险化学品贮存按毒性、燃烧、爆炸特性及灭火方...
液化石油气站安全检查表单位名称: 检查日期: 年 月 日序号检查项目检查内容检查结果1证照情况有液化石油气零售经营批准证书或批准文...
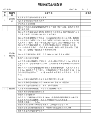
加油站安全检查表单位名称: 检查日期: 年 月 日序号检查项目检查内容检查结果1证照情况危险化学品经营许可证在有效期内成品油零售经...
毒害品储存安全检查表单位名称 检查日期: 年 月 日序号检查项目检查内容检查结果1库房的条件库房的耐火等级不低于 GB50016-2006 规...
重大危险源安全管理检查表单位名称: 检查日期: 年 月 日序号检查项目检查内容检查结果1管理制度应制定重大危险源安全管理制度2档案建...


