各类特种设备(叉车、压力容器、反应釜)应急演练方案叉车事故应急演练方案一、演练目的 本次演练旨在贯彻“预防与应急并重”的原则。因自...
岗位操作职工安全及技能培训安排时间8:30—9:309:45—10:4511:00—12:0014:30—15:3015:45—16:45内容《安全生产法》及其他相关...
目录.................................................................2...............................................................
安全费用台账单位名称:序号时间部门项目名称项目内容资金投入 验证人备注设备管理台账单位名称:序号设备编号设备名称规格型号生产厂家出...
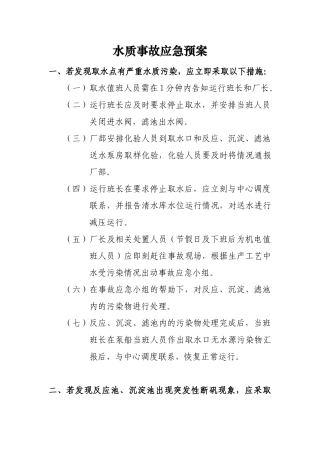
水质事故应急预案一、若发现取水点有严重水质污染,应立即采取以下措施:(一)取水值班人员需在 1 分钟内告知运行班长和厂长。(二)运...
年 月 日单位地址主要负责人联系电话隐患排查治理情况一般事故隐患重大事故隐患厂区布局、安全距离有缺陷防护、保险、信号等装置缺乏或有...
各类安全教育记录表安 3-2-3教育类别:入场教育教育课时:2 小时2007 年 8 月 19 日单位名称上海康桥建设工程有限公司主讲单位(部门...
各类特种设备(叉车、压力容器、反应釜)应急演练方案叉车事故应急演练方案一、演练目的 本次演练旨在贯彻“预防与应急并重”的原则。因自...
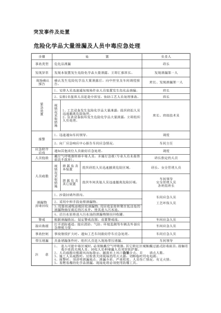
突发事件及处置危险化学品大量泄漏及人员中毒应急处理步骤处 置负责人事故类型危化品泄漏班长发现异常发现本装置发生危险化学品大量泄露,...
春季防火检查表检查时间:检查人员:序号检查内容检查标准检查情况备注1春季防火知识员工都进行了学习2消防器材的使用岗位员工都会使用3防...
21.各类典型火灾案例警示片.mp4
安全管理各类表格大全安全管理各类表格大全目录安全各表格...............................................................................
安全标准化创建流程如下:第一、策划准备及制定目标。策划准备阶段首先要成立领导小组,由企业主要负责人担任领导小组组长,所有相关的职能...
EHS学习资料网——海量公文资料,关注立即下载https://www.17ehs.com/安全管理各类表格大全安全管理各类表格大全目录安全各表格..............
EHS学习资料网——海量公文资料,关注立即下载https://www.17ehs.com/安全管理各类表格大全安全管理各类表格大全目录安全各表格..............
各类安全风险评估报告15份.rar
12份!人手一册!必备各类安全手册.rar
2021各类安全生产协议范本.rar
2021.1.11各类安全管理协议(300份)年初必签.zip
40份!史上最全!有限空间各类台账、方案、制度、告知卡等.rar


