学校体育器材管理制度一、体育器材必须有专人管理,未经许可,外人不得擅自进入体育器材室二、按配备标准和教学要求及时申购器材及设备,保...
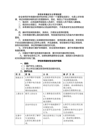
学校体育器材安全管理制度安全使用好体育器材是学校体育工作的一个重要组成部分,也是上好体育课、保证体育教学顺利进行的重要条件。因此,...
体育器材室管理制度为使学校体育器材得到合理充分的利用,更有效地服务体育教学,制定如下制度:1、体育器材室是体育器材存放、保管的重要场所...
体育器材室安全管理制度1、学校各项体育器材,分类摆放,造册登记,专人管理。2、教师上课所用器材,需办理登记手续,课后原数归还,放回原...


