电脑桌面
添加EHS学习资料网—安全环保健康、应急生产资料学习交流网站到电脑桌面
安装后可以在桌面快捷访问

干货!常见事故现场应急处置告知卡.docxVIP专享VIP免费原创优质

干货!常见事故现场应急处置告知卡.docx_第1页
1/52
干货!常见事故现场应急处置告知卡.docx_第2页
2/52
干货!常见事故现场应急处置告知卡.docx_第3页
3/52
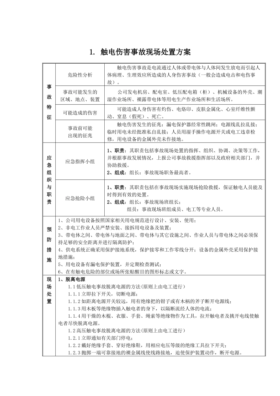
目录1、触电伤害事故现场处置方案.........................................22、机械伤害事故现场处置方案.........................................43、物体打击伤害事故现场处置方案.....................................64、火灾事故现场处置方案.............................................85、危险化学品(中转仓及使用区)泄漏事故现场处置方案................106、灼烫伤害事故现场处置方案........................................127、高处坠落伤害事故现场处置方案....................................148、中毒伤害事故现场处置方案........................................169、特种设备事故现场处置方案........................................1810、压力容器爆炸事故现场处置方案...................................2011、职业危害事故现场处置方案.......................................2212、污水处理现场淹溺事故现场处置方案...............................2413、电梯事故现场处置方案...........................................2615、有限空间作业事故现场处置方案...................................2916、装置区着火应急处置.............................................3117、空压机房着火应急处置...........................................3218、罐区着火应急处置...............................................3319、化验室着火应急处置.............................................3420、配电室着火应急处置.............................................3521、人员伤害类突发事件(机械).....................................3623、高空坠落伤害应急处置...........................................3722、触电伤害应急处置...............................................3824、车辆伤害应急处置...............................................3925、人员中暑应急处置...............................................4026、人员中毒应急处置...............................................4127、装置区管线泄漏应急处置.........................................4228、罐区管线泄漏应急处置...........................................4329、装车区管线泄漏应急处置.........................................4430、配电岗紧急停电应急处置.........................................4531、危险化学品伤人应急处置.........................................4632、雷击事件应急处置...............................................4733、洪涝灾害应急处置...............................................4834、破坏性地震应急处置.............................................491.触电伤害事故现场处置方案事故特征危险性分析触电伤害事故是电流通过人体或带电体与人体间发生放电而引起人体病理、生理效应所造成的人身伤害事故(一般会造成电击和电伤事故)。事故可能发生的区域、地点、装置公司发电机房、配电室、低压配电箱(柜)、机械设备的外壳、潮湿作业场所、裸露带电体等用电生产作业场所和生活场所。可能造成的伤害可能造成人身伤害有灼伤、电烙印、皮肤金属化、心室纤维性颤动、窒息(假死)、死亡。事故前可能出现的征兆触电伤害发生的征兆:漏电保护器经常性跳闸;电源线乱拉乱接;临时用电未经批准私自乱接;人员用湿手操作电源开关或电工违章检修,用电设备的金属外壳未作接地。应急组织与职责应急指挥小组1、职责:其职责包括事故现场处置的指挥、组织、协调、决策等工作,并根据事故发展情况,上报公司事故救援指挥部以及政府相关部门,并协助救援。2、组成:组长:事故现场职务最高者。应急抢险小组1、职责:其职责包括在事故现场实施现场抢险救援,保证触电人员能及时得到有效的处置。2、组成:组长:事故现场班组长;组员:事故现场班组成员、电工等专业人员。预防措施1、公司用电设备按照国家相关用电规范进行设计、安装、使用;2、非电工作业人员严禁安装、接拆用电设备及装置;3、带...

1、当您付费下载文档后,您只拥有了使用权限,并不意味着购买了版权,文档只能用于自身使用,不得用于其他商业用途(如 [转卖]进行直接盈利或[编辑后售卖]进行间接盈利)。
2、本站所有内容均由合作方或网友上传,本站不对文档的完整性、权威性及其观点立场正确性做任何保证或承诺!文档内容仅供研究参考,付费前请自行鉴别。
3、如文档内容存在违规,或者侵犯商业秘密、侵犯著作权等,请点击“违规举报”。

碎片内容

干货!常见事故现场应急处置告知卡.docx

您可能关注的文档

国企EHS+ 关注
实名认证
内容提供者

国企EHS小张,专门收集EHS资料

确认删除?