XX 加油站安全教育培训计划表及全套记录表模板目 录加油站 202X 年度安全培训教育计划表..........2安全教育培训记录表 1...............
说明:1.ABC 安全的朋友们收集于网络;2.版权作者所有 , 致谢;3. 更多资源请扫右侧二维码,微信最高级群已发2200+PPT , 5.2T+ 的H...
Print安全生产教育培训的工作计划 为了规范安全生产工作,提高服务区员工的安全素质,带动整个公司安全生产管理的提升,降低或避免生产性...
岗位操作职工安全及技能培训安排时间8:30—9:309:45—10:4511:00—12:0014:30—15:3015:45—16:45内容《安全生产法》及其他相关...
安 全 教 育 培 训 月 活 动 方 案一 、活 动 目 的增 强 员 工 安 全 意 识 , 确 保 企 业 生 产 经 营 ...
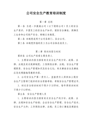
公司安全生产教育培训制度第一章 总则第一条 为进一步提高公司(以下简称公司)员工的安全生产意识,丰富员工的安全生产知识,预防安全事...
xxxxxxxxxx 有限公司作业文件文件编号:SZ/BZ-B-021安全生产教育培训制度版次:B发放号:共 3 页受控标识:第 1 页编制:安全办公室审...
隧道施工安全教育培训 二〇一六年八月 中交隧道工程局有限责任公司安全目标 安全措施缺乏是不可以接受的同样也是可以被阻止的。 零...
三级安全教育培训试题姓名 成绩 一. 填空题( 每题 3 分 ) (总分 30 分)1. 安全第一,预防为主,综合治理是我国安全生产 . 2....
安全教育培训管理制度为了搞好公司的安全教育培训,明确培训教育目标及要求,提高全体员工的安全素质,保证安全生产,特制定本制度。公司的...
隧道施工安全教育培训考试试题姓名: 成绩: 一.填空题:(每空 2 分共 40 分)1.安全生产方针是: .2.建筑业频发“五大伤害’是...
隧道施工安全教育培训培训内容:一、一般规定二、开挖、凿孔及爆破安全控制要点三、洞内运输安全控制要点四、支护安全控制要点五、衬砌安全...
XX 加油站安全教育培训计划表及全套记录表模板目 录加油站 202X 年度安全培训教育计划表..........2安全教育培训记录表 1...............
加油站安全教育培训规章制度为做好公司职工的教育培训工作,有效提高广大员工的生产常识和操作技能,不断提高员工的素质,从而达到安全生产...
安全教育培训管理制度编号:AQ-BZH-013-A目录1. 目的...............................................22. 适用范围.......................
监理单位安全教育培训制度编制要点GDAQ4103 一、建立监理人员安全生产教育培训制度。监理单位的总监理工程师和安全监理人员需经安全生产教...
安全教育培训记录汇总表GDAQ1202培 训 主 题组织培训单位、部门主 讲 人年 月 日序号培 训 时 间(年 月 日)培训课时受训人数...
安全教育培训记录表GDAQ1203 培训主题主讲人 培训时间 年 月 日地 点学 时参加培训教育人员(亲笔签名) 注:签名栏不够时,应将签...
车间 消防教育培训签到表江苏沂州煤焦化有限公司 时间2014 年 10 月 24 日 14:00--16:00地点车间点名室培训内容消防应急器材(泡沫...
培 训 签 到 表日期会议名称时间讲师记录人参加人员签到栏地 点岗位(职务)姓 名岗位(职务)姓 名备注


