v1.0 可编辑可修改 合规性评价报告(环境、职业健康安全)编制: 审核: 审批: ***********公司二〇一七年十二月二十日为了确认公司...
1安全/环境/职业健康法律法规标准文件清单(2023 年 5 月版)微 信公 众号:安全 生产管理安全/环境/职业健康法律法规文件清单(2023...
环境/职业健康安全法律法规文件清单(2021) 序号名 称发布日期生效日期最新修订/发布//实施日期发布单位文件编号备注一法律1.中华人民...
2012 抢答赛题库-作业环境一、单向选择题1、厂区双向、单向主干道宽度至少分别为 A、4 米、3 米 B、5 米、3 米 C、4 米、4 米 D...
现场测评指导书(三级)日期: 2019.9.30现场测评指导书(三级)8. 关键数据类别日期: 2019.9.30安全控制点控制项检查内容安全通用要求...
现场测评指导书(三级)日期: 2019.9.30现场测评指导书(三级)7. 系统管理平台 / 全局扩展日期: 2019.9.30安全控制点控制项检查内...
现场测评指导书(三级)日期: 2019.9.30现场测评指导书(三级)6. 业务应用软件 / 平台日期: 2019.9.30安全控制点控制项检查内容安...
现场测评指导书(三级)日期: 2019.9.30现场测评指导书(三级)5. 终端 / 感知设备 / 现场设备日期: 2019.9.30安全控制点控制项检...
现场测评指导书(三级)日期: 2019.9.30现场测评指导书(三级)4. 数据库管理系统日期: 2019.9.30安全控制点控制项检查内容安全通用要...
现场测评指导书(三级)日期: 2019.9.30现场测评指导书(三级)3. 服务器 / 存储设备日期: 2019.9.30安全控制点控制项检查内容安全...
现场测评指导书(三级)日期: 2019.9.30现场测评指导书(三级)2. 安全设备日期: 2019.9.30安全控制点控制项检查内容安全通用要求身份...
现场测评指导书(三级)日期: 2019.9.30现场测评指导书(三级)1. 网络 / 网关设备日期: 2019.9.30安全控制点控制项检查内容安全通...
安全计算环境山西省信息化和信息安全评测中心被测系统详细信息系统名称重要等级主要用途负责人评估人员评估日期签字确认IP地址安全计算环境...
安全物理环境山西省信息化和信息安全评测中心被测系统详细信息系统名称重要等级主要用途负责人评估人员评估日期签字确认IP地址安全物理环境...
安全计算环境山西省信息化和信息安全评测中心被测系统详细信息系统名称重要等级主要用途负责人评估人员评估日期签字确认IP地址安全计算环境...
安全物理环境山西省信息化和信息安全评测中心被测系统详细信息系统名称重要等级主要用途负责人评估人员评估日期签字确认IP地址安全物理环境...
控制点安全要求身份鉴别a)应对登录的用户进行身份标识和鉴别,身份标识具有唯一性,身份鉴别信息具有复杂度要求并定期更换b)应具有登录失败...
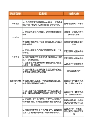
测评指标控制项检查对象云安全扩展要求身份鉴别管理终端和云计算平台访问控制入侵防范云管理平台或相关组件云管理平台或相关组件云管理平台...
附件 2 重点行业建设项目碳排放环境影响评价试点 技术指南(试行) 目录1 适用范围...................................................
中华人民共和国环境保护部办公厅环办函〔2015〕1758 号关于《建设项目环境影响评价分类管理名录》中 免于编制环境影响评价文件的核技术 ...


