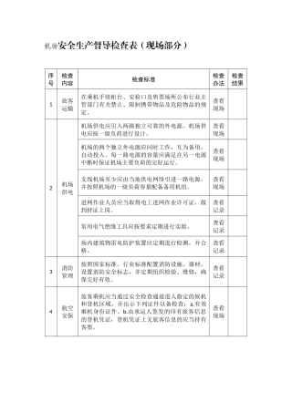
机场安全生产督导检查表(现场部分)序号检查内容检查标准检查办法检查结果1旅客运输在乘机手续柜台、安检口及售票场所公布行业主管部门有...
货运企业安全生产执法检查表(公安交警部门专用)项目检查内容检查方法检查依据处罚依据处罚标准一、安全责任制建立及实施情况1.建立、健全本...
互联网上网服务场所安全生产检查表项目检查内容检查方法检查依据一、贯彻落实政府安全生产工作部署1.政府及行业主管部门安全生产工作文件贯...
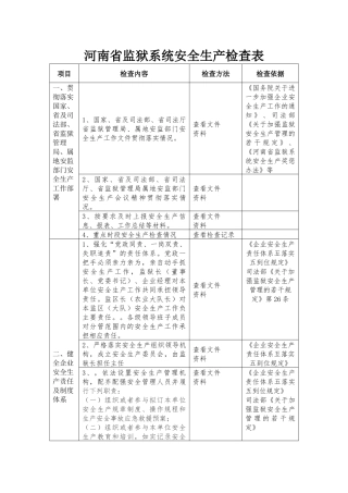
河南省监狱系统安全生产检查表项目检查内容检查方法检查依据一、贯彻落实国家、省及司法部、省监狱管理局、属地安监部门安全生产工作部署1...
河南省海事部门执法检查表项目检查内容检查方法检查依据处罚/管理依据处罚标准一、航 运公 司监 督管理1、航运公司安全与防污染管理制度...
河南省公路路政安全生产执法检查表项目检查内容检查方法检查依据处罚依据一、主要负责人履职情况1.建立健全安全生产监管机构,配齐专职管理...
河南省公路路政安全生产检查表项目检查内容检查方法检查依据一、贯彻落实上级安全生产工作部署1.政府及行业主管部门安全生产工作文件贯彻...
河南省公路安全生产检查表项目检查内容检查方法检查依据一、贯彻落实上级安全生产工作部署1.政府及行业主管部门安全生产工作文件贯彻落实...
供水企业安全生产检查表(行业管理部门)项目检查内容检查方法检查依据一、隐患排查治理1、查看供水厂是否建立健全生产安全事故隐患排查治理...
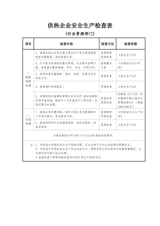
供热企业安全生产检查表(行业管理部门)项目检查内容检查方法检查依据一、隐患排查治理1、查看供热企业是否建立健全生产安全事故隐患排查治...
公路客运企业安全生产执法检查表(公安交警部门专用)项目检查内容检查方法检查依据处罚依据处罚标准一、安全责任制建立及实施情况1.建立、健...
公交客运企业安全生产检查表项目检查内容检查方法检查依据一、贯彻落实政府安全生产工作部署1. 政府及行业主管部门安全生产工作文件贯彻落...
高速公路建设安全生产检查表项目检查内容检查方法检查依据一、贯彻落实交通运输部、省委省政府及省交通运输厅等上级单位安全生产工作部署1....
高速公路安全生产检查表项目检查内容检查方法检查依据一、贯彻落实政府安全生产工作部署1. 政府及行业主管部门安全生产工作文件贯彻落实情...
非煤矿山安全监管执法检查表表 1:安全生产许可类检查单位: 年 月 日检查内容检查方法检查依据违法行为违法条款处罚依据1.安全生产许...
纺织企业安全生产督导检查表(现场部分)序号检查内容检查标准检查办法检查结果1总体布局重点车间(粉尘、易燃)、仓库、办公区、宿舍等是...
对生产经营单位安全生产督导检查表(基础管理部分)检查项目检查内容检查标准检查办法(仅供参考)检查结果1 . 工 作安排1.接收上级政...
电子信息制造企业安全生产检查表项目检查内容检查方法检查依据一、贯彻落实政府安全生产工作部署1.政府及行业主管部门安全生产工作文件贯彻...
电厂安全生产督导检查表(现场部分)序号检查内容检查标准检查办法检查结果1安全设施1.楼板、升降口、吊装孔、地面闸门井、雨水井、污水井...
道路运输企业安全生产督导检查表(现场部分) 序号检查内容检查标准检查办法检查结果1道路运输企业GPS 动态监管制度1.GPS 应有专人值守...


