人的不安全行为前言 1 、海因里希在 1931 年经过统计分析发现,生产事故 88% 是由人的不安全行为引起的; 2 、杜邦公司统计结果表...
人的不安全行为是指生产经营单位从业人员在进行生产操作时的违反安全生产客观规律有可能直接导致事故的行为。人的不安全行为 人的不安全行...
人的不安全行为是指生产经营单位从业人员在进行生产操作时的违反安全生产客观规律有可能直接导致事故的行为。人的不安全行为 人的不安全行...
编制:张肖磊 人的不安全行为—— 海因里希法则介绍案例简析13:42:583提纲事故致因理论概述“ 海因里希法则”的由来人的不安全行...
人的不安全行为人的不安全行为• 遗传、社会环境或管理缺陷——人心理和生理上的弱点,安全意识低下,缺乏安全知识及技能——人的不安全行...
开展 TARF 活动 , 改变不安全行为安全提示• 培训会场可能出现的安全风险 火灾 地震 其他• 如何安全逃离危险区域保持镇...
不安全行为辨识某啤酒厂割箱机操作工颜某某在交接班( 18 : 30 左右)期间处理设备异常时,佩戴的围巾绞入输送传动滚筒,导致昏迷,经...
操作人员不安全行为辨识分析记录分析项目名称:现场人员不安全行为辨识分析人:1、操作相关危险机械时戴手套;2、与正在作业中的人交谈;3...
不安全行为、分级、控制措施汇总表序号不安全行为控制措施等级1班前、班中饮酒,酒后上岗、串岗、脱岗、睡觉。安全操作规程、安全检查、劳...
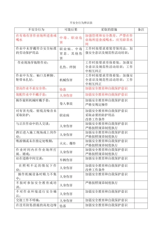
不安全行为辨识表不安全行为可能后果采取的措施备注在有毒有害作业场所进食或喝水中 毒 、 职 业 危害加强管理和安全教育,严禁在作业...
编审委员会编制说明根据有关资料统计分析,在煤矿各类事故中,有近90%以上的事故都是由于人员的不安全行为造成,而且在煤矿安全生产管理中,人...
某啤酒厂割箱机操作工颜某某在交接班(18:30左右)期间处理设备异常时,佩戴的围巾绞入输送传动滚筒,导致昏迷,经过8天抢救,终因伤势过...
人的不安全行为是指生产经营单位从业人员在进行生产操作时的违反安全生产客观规律有可能直接导致事故的行为。人的不安全行为人的不安全行为...
©DetNorskeVeritasAS.Allrightsreserved.2013年行为安全观察-人员的位置青岛啤酒股份有限公司安全环保管理总部人的不安全行为有13大类GB64...
不安全行为和习惯性违章合集11份.rar
控制物的不安全状态实现本质安全2019年3月2目前这些设备的安全危害控制措施有哪些?这些设备有什么安全危害?我们身边有哪些设备?你认为这...
节前安全检查重点内容培训2020年8月安全生产管理隐患01作业人员不安全行为02物的不安全状态03作业环境安全隐患04危险有害因素辨识05常见典...
安全检查重点内容培训202x年x月安全生产管理隐患01作业人员不安全行为02物的不安全状态03作业环境安全隐患04危险有害因素辨识05常见典型作...
员工不安全行为手册(露天矿山)目录第一部分员工不安全行为管理..........................................................51员工不安全...
链接:https://pan.baidu.com/s/1MSGDZSB8X1y8htR3uL09vA提取码:1234


