应 急 管 理 部 办 公 厅 关 于 进 一 步规 范 执 法 行 为 严 防 以 安 全 生 产执 法 检 查 名 义 乱 罚...
2021年10月发布《关于做好“互联网+执法”系统工贸专项执法模块推广应用工作的通知》.rar
国卫监督发〔2020〕17 号各省、自治区、直辖市及新疆生产建设兵团卫生健康委,中国疾控中心、监督中心、职业卫生中心:为深入贯彻落实《职...
附件钢铁、铝加工企业安全生产执法检查表检查人员: 检查日期: 企业名称(地址): 序号违法行为描述执法依据方式方法处罚依据1会议室...
国家安全监管总局关于印发《安全生产执法程序规定》的通知安监总政法〔2016〕72 号各省、自治区、直辖市及新疆生产建设兵团安全生产监督管...
关于深化消防执法改革的意见2019.pdf
钢铁企业执法检查重点事项钢铁企业执法检查重点事项12345炼钢厂在吊运铁水、钢水或液渣时,未使用固定式龙门钩的铸造起重机;炼铁厂铸铁车...
安全生产行政执法与公安衔接专题讲座 P1 涉及主要内容及相关规定 一、实体性问题 : 哪些行为涉嫌犯罪要移送的问题?涉及刑法 125.134...
《冶金企业和有色金属企业安全生产规定》监管与执法重点条文解读福建省安全生产科学研究院周 翔2018 年 8 月 2 日为了加强冶金企业和...
Print安全生产监管执法工作计划 为进一步加强和规范全镇的安全生产工作,落实安全生产监管工作职责,根据《安全生产监管监察职责和行政执...
Print街道安监所安全生产监督执法的工作计划 为加强安全生产依法行政工作,落实安全生产监管职责,规范安全生产行政执法行为,提高执法效...
Print年安全生产监察执法工作计划 为认真贯彻落实党的十八届三、四中全会精神,按照中央的依法治国、县委依法治县的重大决策部署,进一步...
Print安全生产监察执法的工作计划 为认真贯彻落实党的十八届三、四中全会精神,按照中央的依法治国、县委依法治县的重大决策部署,进一步...
Print度安全生产监管执法工作计划 篇一: 为了进一步加大建筑施工、燃气安全生产监管行为,加强安全生产执法力度,根据资安发(201X)1 号...
安全生产执法综合检查表(据 24 号令)单位名称: 检查日期: 年 月 日序号检查项目检查内容检查结果1依法取得有关安全生产行政许可...
第 1 页,共 14 页建筑施工安全生产大督查大执法重点行为检查清单督查时间: 年 月 日工程名称广顺虹杉园形象进度建设单位重庆市宏...
邮寄快递等物流企业安全生产执法检查表(邮政管理部门)项目检查内容检查方法检查依据处罚依据处罚标准一、主要负责人履职情况1.建立、健全本...
物业安全生产执法检查表项目检查内容检查方法检查依据处罚依据处罚标准物业安全工作1.消防设施管理是否到位查 看 资料现 场 检查《 物...
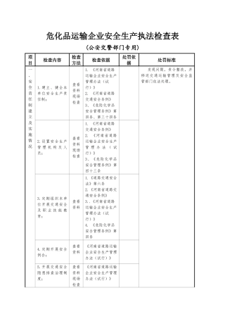
危化品运输企业安全生产执法检查表(公安交警部门专用)项目检查内容检查方法检查依据处罚依据处罚标准一、安全责任制建立及实施情况1.建立、...
通信建设企业安全生产执法检查表项目检查内容检查方法检查依据处罚依据处罚标准一、主要负责人履职情况1.建立、健全本单位安全生产责任制;...


