中华人民共和国主席令第四号 《中华人民共和国特种设备安全法》已由中华人民共和国第十二届全国人民代表大会常务委员会第三次会议于201...
《气瓶安全监察规定》解读 2003 年 4 月 24 日,国家质检总局公布了《气瓶安全监察规定》(国家质检总局第 46 号令),自 2003 ...
《锅炉压力容器压力管道特种设备事故处理规定》解读国家质量监督检验检疫总局于 2001 年 9 月 17 日颁发了总局第 2 号令《锅炉压力...
怎样计算安全阀的整定压力阀门技术支持 2009-08-28 11:49:31 阅读 1699 评论 0 字号:大中小 订阅 安全阀是锅炉、压力容器和其他...
特种设备使用情况调查表 单位名称(章)特种设备管理机构负责人姓名单位地址固定电话法人代表姓名负责人手机厂办电话电子信箱特 种 设 ...
机电类申请材料1.特种设备的使用者具有合法的身份(自然人出示身份证,法人和其他组织出示登记证件)。□2.《特种设备注册登记表》书面一式...
电梯、起重机械、厂内机动车辆、大型游乐设施使用登记办理指南时间:2006-8-30 新闻来源: 浏览次数: 315 【打印本页】 【关闭窗口】...
图解气瓶管理、气瓶安全的是与非 用 ENPAC 的全塑气瓶固定板这样把轻松、简单、快捷、漂亮的把气瓶固定在墙上、壁上、车厢上。是正确的...
山东省气瓶充装许可实施细则 第一章 总 则 第一条 为规范气瓶充装行政许可工作,加强气瓶充装单位安全管理,确保气瓶充装和使用安全,...
气瓶定期检验站技术条件 1 范围 本标准规定了气瓶定期检验站(以下简称检验站)的资格、职责和必备的条件。 本标准适用于对无缝气瓶、焊...
UDC中华人民共和国国家标准 GBP GB××××-2011 电动汽车充电站设计规范Design code for electric vehicle charging station(...
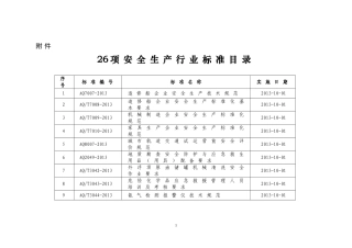
附 件26 项 安 全 生 产 行 业 标 准 目 录序 号标 准 编 号标 准 名 称实 施 日 期1AQ7007-2013造 修 船 企 业...
《青岛市安全生产条例》青 岛 市 人 民 代 表 大 会 常 务 委 员 会 公 告 《 青 岛 市 安 全 生 产 条 例 》 ...
机械设备防护罩安全要求GB 8196-1987国家标准局 1987-09-21 批准 1988-05-01 实施 标准适用于工业生产中、为保护操作者人身安全而安...
青安〔2024〕4 号青岛市安全生产委员会关于印发《青岛市安全生产治本攻坚三年行动实施方案(2024—2026 年)》的通知各区、市安委会,青...
青应急〔2023〕36号青岛市应急管理局关于实施《企业安全生产标准化建设定级办法》的通知各区、市应急管理局,青岛西海岸新区应急管理局,青...
特种劳动防护用品目录 一、头部护具类 安全帽 二、呼吸护具类 防尘口罩 过滤式防毒面具 自给式空气呼吸器 长管面具 三、眼(面)护...
劳动防护用品配备标准(试行) 序号名称 典型工种工作服工作帽工作鞋劳防手套防寒服雨衣胶鞋眼护具防尘口罩防毒护具安全帽安全带护听器1商...
GB-T12903-2008《个体防护装备术语》3 通用术语3.1个体防护装备 personal protective equipment 从业人员为防御物理、化学、生物等外...
中华人民共和国消防法》(2021 修正)发布日期:2022-01-25 浏览次数:69905 中华人民共和国消防法 (1998 年 4 月 29 日第九届全国...


