电脑桌面
添加EHS学习资料网—安全环保健康、应急生产资料学习交流网站到电脑桌面
安装后可以在桌面快捷访问

3.双重预防机制建设工作检查表.pptxVIP专享VIP免费原创优质

3.双重预防机制建设工作检查表.pptx_第1页
1/4
3.双重预防机制建设工作检查表.pptx_第2页
2/4
3.双重预防机制建设工作检查表.pptx_第3页
3/4
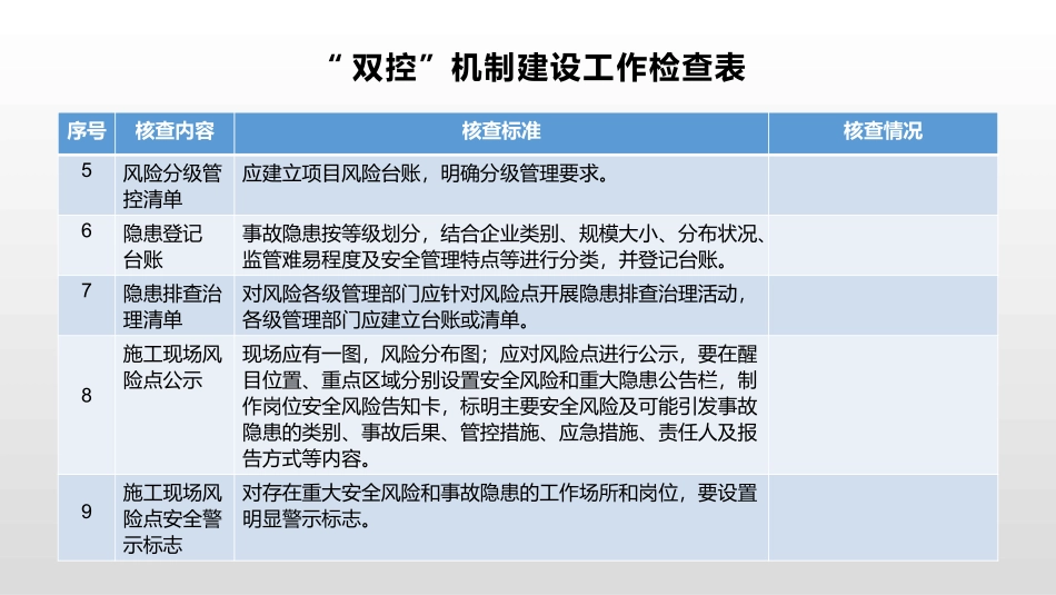
“双控”机制建设工作检查表“双控”机制建设工作检查表•受检单位名称:。•受检项目名称:。•序号核查内容核查标准核查情况1“双控”制度建设情况应建立风险分级管控与隐患排查相关制度,对风险的分级管理与隐患排查治理做出明确规定;至少应包括以下制度:安全教育培训制度;风险辨识公示制度;风险管控制度;隐患排查治理制度;考核奖惩制度;2项目部风险管控机构项目部应成立风险管控组织机构,负责项目风险的辨识、评价及更新。3项目风险识别、评价表应对项目存在的风险进行辨识,并采用LEC等方法进行评价、分级。4项目风险台账应列明项目所有风险点及管控措施。“双控”机制建设工作检查表序号核查内容核查标准核查情况5风险分级管控清单应建立项目风险台账,明确分级管理要求。6隐患登记台账事故隐患按等级划分,结合企业类别、规模大小、分布状况、监管难易程度及安全管理特点等进行分类,并登记台账。7隐患排查治理清单对风险各级管理部门应针对风险点开展隐患排查治理活动,各级管理部门应建立台账或清单。8施工现场风险点公示现场应有一图,风险分布图;应对风险点进行公示,要在醒目位置、重点区域分别设置安全风险和重大隐患公告栏,制作岗位安全风险告知卡,标明主要安全风险及可能引发事故隐患的类别、事故后果、管控措施、应急措施、责任人及报告方式等内容。9施工现场风险点安全警示标志对存在重大安全风险和事故隐患的工作场所和岗位,要设置明显警示标志。“双控”机制建设工作检查表序号核查内容核查标准核查情况10应急救援与处置措施项目应有完善的应急救援预案、现场处置措施,建立应急救援组织,配备应急救援器材设备配备等。11安全检查记录风险管控各部门对各自负责的风险点的检查记录资料。12施工现场隐患情况根据《建筑施工安全检查标准》及相关标准规范,核查施工现场是否存在安全隐患。综合结论检查人:2019年月日

1、当您付费下载文档后,您只拥有了使用权限,并不意味着购买了版权,文档只能用于自身使用,不得用于其他商业用途(如 [转卖]进行直接盈利或[编辑后售卖]进行间接盈利)。
2、本站所有内容均由合作方或网友上传,本站不对文档的完整性、权威性及其观点立场正确性做任何保证或承诺!文档内容仅供研究参考,付费前请自行鉴别。
3、如文档内容存在违规,或者侵犯商业秘密、侵犯著作权等,请点击“违规举报”。

碎片内容

3.双重预防机制建设工作检查表.pptx

确认删除?